Index of /axon-6.0/images/longitudinal_pipelines

[ICO]NameLast modifiedSizeDescription

[PARENTDIR]Parent Directory  -  
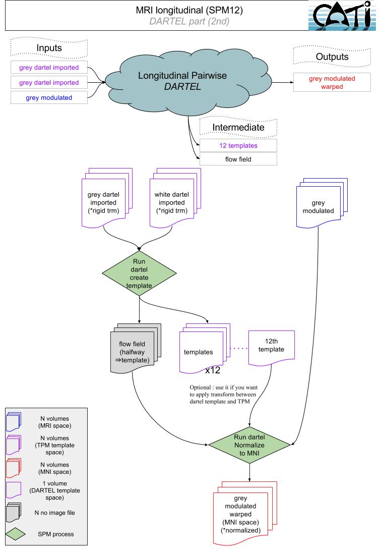
[IMG]longitudinalMRIspm12_DARTEL.jpg2025-12-03 11:56 82K 
[IMG]longitudinalMRIspm12_preprocess.jpg2025-12-03 11:56 86K 
[IMG]longitudinalPETspm.jpg2025-12-03 11:56 128K 
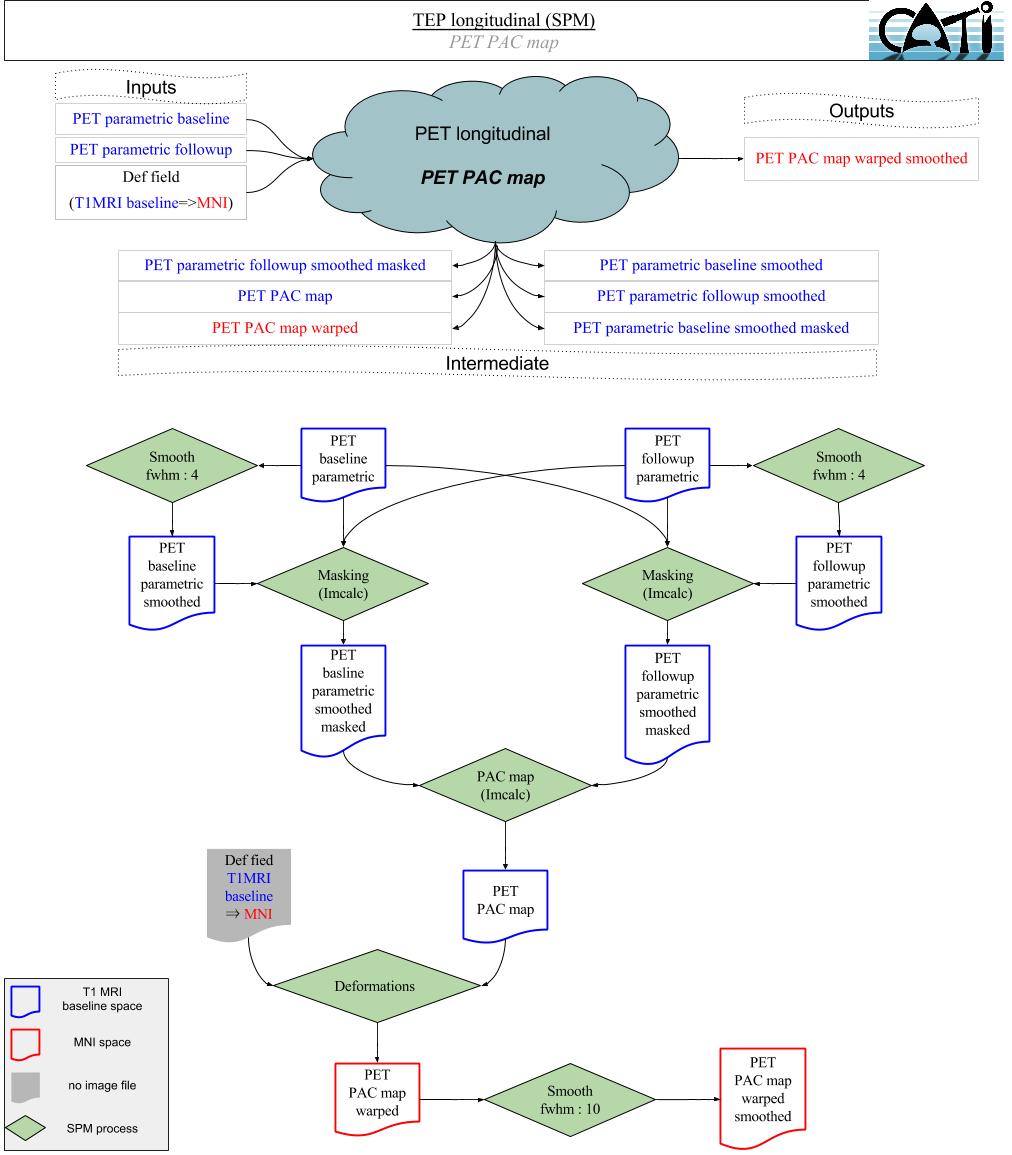
[IMG]longitudinalPETspm_PACmap.jpg2025-12-03 11:56 119K 
[IMG]longitudinalPETspm_PVEc.jpg2025-12-03 11:56 107K 
[IMG]longitudinalPETspm_intensityNormalisation.jpg2025-12-03 11:56 67K 
[IMG]longitudinalPETspm_normalisationAndSmooth.jpg2025-12-03 11:56 60K 
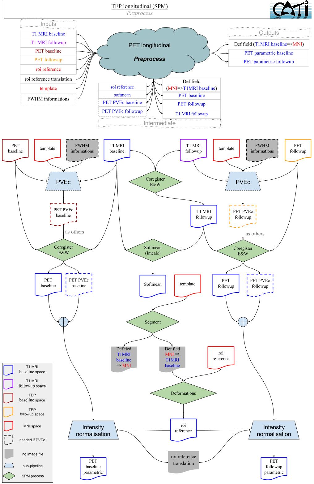
[IMG]longitudinalPETspm_preprocess.jpg2025-12-03 11:56 176K 

Apache/2.4.41 (Ubuntu) Server at brainvisa.info Port 443