| Name | Last modified | Size | Description | |
|---|---|---|---|---|
| Parent Directory | - | |||
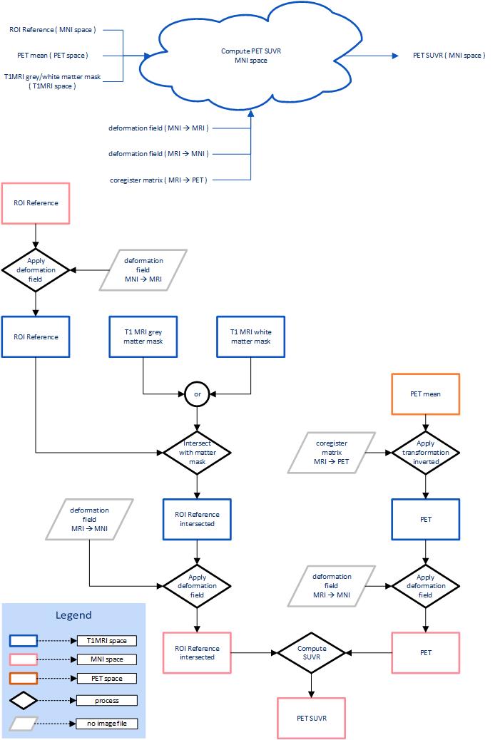
| PET_computeSUVR_MNI.jpg | 2025-12-03 11:56 | 67K | ||
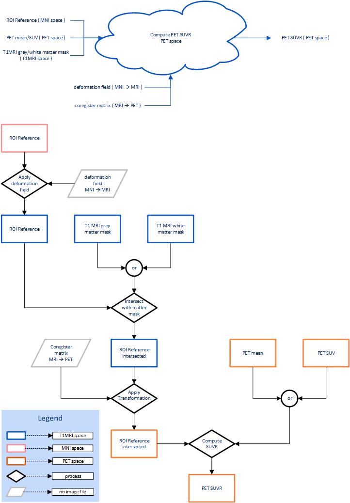
| PET_computeSUVR_PET.jpg | 2025-12-03 11:56 | 60K | ||
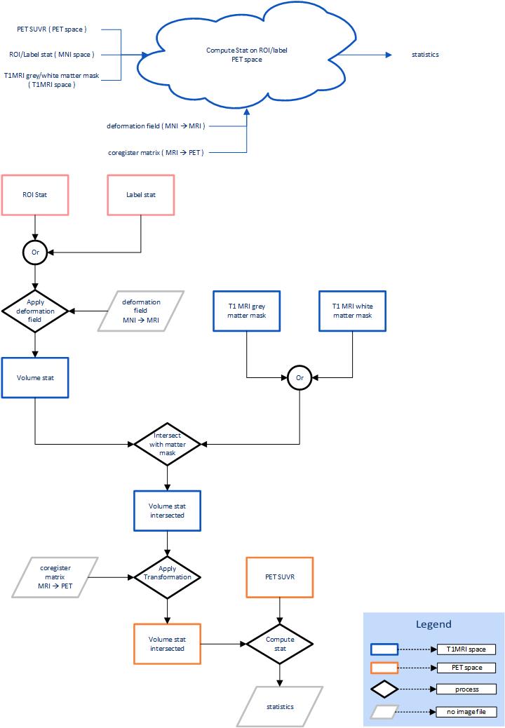
| PET_computeStat_MNI.jpg | 2025-12-03 11:56 | 57K | ||
| PET_computeStat_PET.jpg | 2025-12-03 11:56 | 57K | ||
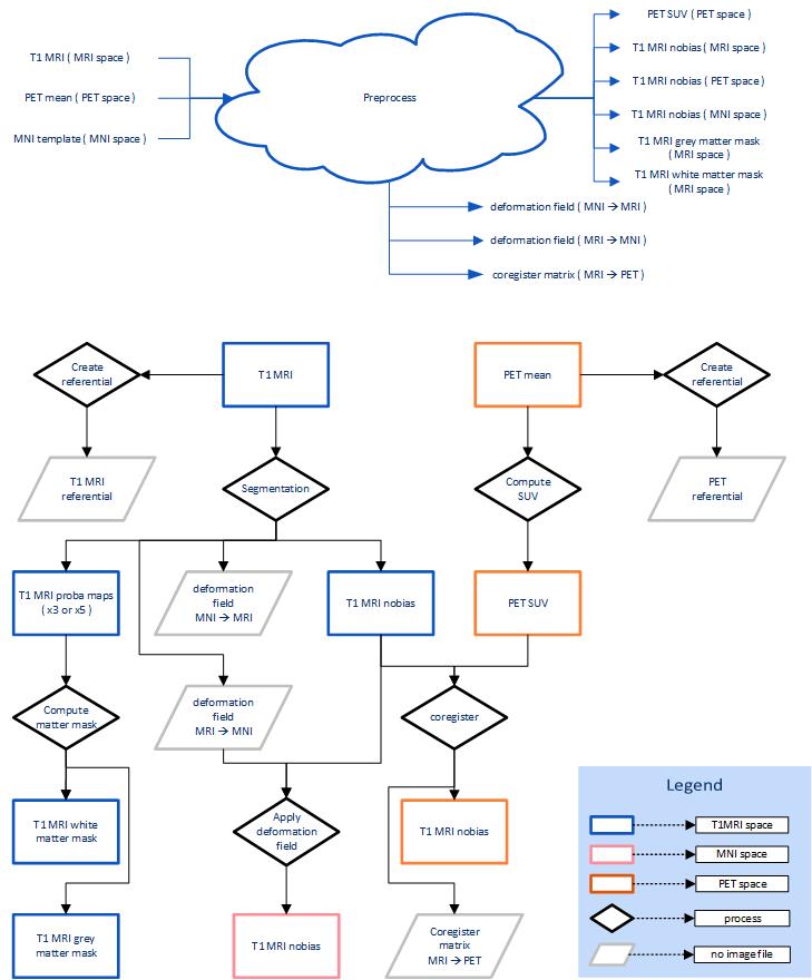
| PET_preprocess_SUV_SUVR.jpg | 2025-12-03 11:56 | 72K | ||