cartobase
6.0.15
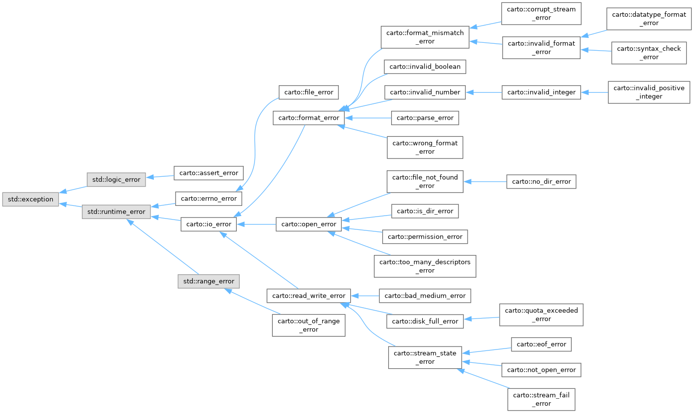
Class Hierarchy
Go to the textual class hierarchy
Generated by
1.13.2