morphologist.capsul.axon.axonmorphologist.AxonMorphologist

AxonMorphologist

Note

  • Type ‘AxonMorphologist.help()’ for a full description of this process parameters.

  • Type ‘<AxonMorphologist>.get_input_spec()’ for a full description of this process input trait types.

  • Type ‘<AxonMorphologist>.get_output_spec()’ for a full description of this process output trait types.

Inputs

[Mandatory]

nodes_activation: a legal value ([‘ControllerTrait’] - mandatory)

No description.

t1mri: a string or os.PathLike object ([‘File’] - mandatory)

No description.

CorticalFoldsGraph_graph_version: a legal value ([‘Enum’] - mandatory)

No description.

[Optional]

anterior_commissure: a legal value ([‘List_Float’] - optional)

No description.

posterior_commissure: a legal value ([‘List_Float’] - optional)

No description.

interhemispheric_point: a legal value ([‘List_Float’] - optional)

No description.

left_hemisphere_point: a legal value ([‘List_Float’] - optional)

No description.

allow_multithreading: a boolean ([‘Bool’] - optional)

No description.

PrepareSubject_select_AC_PC_Or_Normalization: a legal value ([‘Enum’] - optional)

No description.

PrepareSubject_allow_flip_initial_MRI: a boolean ([‘Bool’] - optional)

No description.

PrepareSubject_StandardACPC_Normalised: a legal value ([‘Enum’] - optional)

No description.

PrepareSubject_StandardACPC_remove_older_MNI_normalization: a boolean ([‘Bool’] - optional)

No description.

PrepareSubject_StandardACPC_older_MNI_normalization: a string or os.PathLike object ([‘File’] - optional)

No description.

PrepareSubject_Normalization_select_Normalization_pipeline: a legal value ([‘Enum’] - optional)

No description.

PrepareSubject_Normalization_commissures_coordinates: a string or os.PathLike object ([‘File’] - optional)

No description.

PrepareSubject_Normalization_init_translation_origin: a legal value ([‘Enum’] - optional)

No description.

PrepareSubject_Normalization_NormalizeFSL_template: a string or os.PathLike object ([‘File’] - optional)

No description.

PrepareSubject_Normalization_NormalizeFSL_alignment: a legal value ([‘Enum’] - optional)

No description.

PrepareSubject_Normalization_NormalizeFSL_set_transformation_in_source_volume: a boolean ([‘Bool’] - optional)

No description.

PrepareSubject_Normalization_NormalizeFSL_allow_retry_initialization: a boolean ([‘Bool’] - optional)

No description.

PrepareSubject_Normalization_NormalizeFSL_NormalizeFSL_cost_function: a legal value ([‘Enum’] - optional)

No description.

PrepareSubject_Normalization_NormalizeFSL_NormalizeFSL_search_cost_function: a legal value ([‘Enum’] - optional)

No description.

PrepareSubject_Normalization_NormalizeFSL_ConvertFSLnormalizationToAIMS_standard_template: a legal value ([‘Enum’] - optional)

No description.

PrepareSubject_Normalization_NormalizeSPM_NormalizeSPM: a legal value ([‘Enum’] - optional)

No description.

PrepareSubject_Normalization_NormalizeSPM_template: a string or os.PathLike object ([‘File’] - optional)

No description.

PrepareSubject_Normalization_NormalizeSPM_allow_retry_initialization: a boolean ([‘Bool’] - optional)

No description.

PrepareSubject_Normalization_NormalizeSPM_voxel_size: a legal value ([‘Enum’] - optional)

No description.

PrepareSubject_Normalization_NormalizeSPM_cutoff_option: an integer ([‘Int’] - optional)

No description.

PrepareSubject_Normalization_NormalizeSPM_nbiteration: an integer ([‘Int’] - optional)

No description.

PrepareSubject_Normalization_NormalizeSPM_ConvertSPMnormalizationToAIMS_target: a legal value ([‘Enum’] - optional)

No description.

PrepareSubject_Normalization_NormalizeSPM_ConvertSPMnormalizationToAIMS_normalized_volume: a string or os.PathLike object ([‘File’] - optional)

No description.

PrepareSubject_Normalization_NormalizeSPM_ConvertSPMnormalizationToAIMS_removeSource: a boolean ([‘Bool’] - optional)

No description.

PrepareSubject_Normalization_NormalizeBaladin_template: a string or os.PathLike object ([‘File’] - optional)

No description.

PrepareSubject_Normalization_NormalizeBaladin_set_transformation_in_source_volume: a boolean ([‘Bool’] - optional)

No description.

PrepareSubject_Normalization_Normalization_AimsMIRegister_anatomical_template: a string or os.PathLike object ([‘File’] - optional)

No description.

PrepareSubject_Normalization_Normalization_AimsMIRegister_mni_to_acpc: a string or os.PathLike object ([‘File’] - optional)

No description.

PrepareSubject_Normalization_Normalization_AimsMIRegister_smoothing: a float ([‘Float’] - optional)

No description.

PrepareSubject_TalairachFromNormalization_source_referential: a string or os.PathLike object ([‘File’] - optional)

No description.

PrepareSubject_TalairachFromNormalization_normalized_referential: a string or os.PathLike object ([‘File’] - optional)

No description.

PrepareSubject_TalairachFromNormalization_acpc_referential: a string or os.PathLike object ([‘File’] - optional)

No description.

PrepareSubject_TalairachFromNormalization_transform_chain_ACPC_to_Normalized: a string or os.PathLike object ([‘File’] - optional)

No description.

BiasCorrection_sampling: a float ([‘Float’] - optional)

No description.

BiasCorrection_field_rigidity: a float ([‘Float’] - optional)

No description.

BiasCorrection_zdir_multiply_regul: a float ([‘Float’] - optional)

No description.

BiasCorrection_wridges_weight: a float ([‘Float’] - optional)

No description.

BiasCorrection_ngrid: an integer ([‘Int’] - optional)

No description.

BiasCorrection_background_threshold_auto: a legal value ([‘Enum’] - optional)

No description.

BiasCorrection_delete_last_n_slices: a string ([‘Str’] - optional)

No description.

BiasCorrection_mode: a legal value ([‘Enum’] - optional)

No description.

BiasCorrection_write_field: a legal value ([‘Enum’] - optional)

No description.

BiasCorrection_write_hfiltered: a legal value ([‘Enum’] - optional)

No description.

BiasCorrection_write_wridges: a legal value ([‘Enum’] - optional)

No description.

BiasCorrection_variance_fraction: an integer ([‘Int’] - optional)

No description.

BiasCorrection_write_variance: a legal value ([‘Enum’] - optional)

No description.

BiasCorrection_edge_mask: a legal value ([‘Enum’] - optional)

No description.

BiasCorrection_write_edges: a legal value ([‘Enum’] - optional)

No description.

BiasCorrection_write_meancurvature: a legal value ([‘Enum’] - optional)

No description.

BiasCorrection_fix_random_seed: a boolean ([‘Bool’] - optional)

No description.

BiasCorrection_modality: a legal value ([‘Enum’] - optional)

No description.

BiasCorrection_use_existing_ridges: a boolean ([‘Bool’] - optional)

No description.

HistoAnalysis_use_hfiltered: a boolean ([‘Bool’] - optional)

No description.

HistoAnalysis_use_wridges: a boolean ([‘Bool’] - optional)

No description.

HistoAnalysis_undersampling: a legal value ([‘Enum’] - optional)

No description.

HistoAnalysis_fix_random_seed: a boolean ([‘Bool’] - optional)

No description.

BrainSegmentation_lesion_mask: a string or os.PathLike object ([‘File’] - optional)

No description.

BrainSegmentation_lesion_mask_mode: a legal value ([‘Enum’] - optional)

No description.

BrainSegmentation_variant: a legal value ([‘Enum’] - optional)

No description.

BrainSegmentation_erosion_size: a float ([‘Float’] - optional)

No description.

BrainSegmentation_visu: a legal value ([‘Enum’] - optional)

No description.

BrainSegmentation_layer: a legal value ([‘Enum’] - optional)

No description.

BrainSegmentation_first_slice: an integer ([‘Int’] - optional)

No description.

BrainSegmentation_last_slice: an integer ([‘Int’] - optional)

No description.

BrainSegmentation_fix_random_seed: a boolean ([‘Bool’] - optional)

No description.

Renorm_template: a string or os.PathLike object ([‘File’] - optional)

No description.

Renorm_Normalization_select_Normalization_pipeline: a legal value ([‘Enum’] - optional)

No description.

Renorm_Normalization_allow_flip_initial_MRI: a boolean ([‘Bool’] - optional)

No description.

Renorm_Normalization_commissures_coordinates: a string or os.PathLike object ([‘File’] - optional)

No description.

Renorm_Normalization_init_translation_origin: a legal value ([‘Enum’] - optional)

No description.

Renorm_Normalization_NormalizeFSL_alignment: a legal value ([‘Enum’] - optional)

No description.

Renorm_Normalization_NormalizeFSL_set_transformation_in_source_volume: a boolean ([‘Bool’] - optional)

No description.

Renorm_Normalization_NormalizeFSL_allow_retry_initialization: a boolean ([‘Bool’] - optional)

No description.

Renorm_Normalization_NormalizeFSL_NormalizeFSL_cost_function: a legal value ([‘Enum’] - optional)

No description.

Renorm_Normalization_NormalizeFSL_NormalizeFSL_search_cost_function: a legal value ([‘Enum’] - optional)

No description.

Renorm_Normalization_NormalizeFSL_ConvertFSLnormalizationToAIMS_standard_template: a legal value ([‘Enum’] - optional)

No description.

Renorm_Normalization_NormalizeSPM_NormalizeSPM: a legal value ([‘Enum’] - optional)

No description.

Renorm_Normalization_NormalizeSPM_allow_retry_initialization: a boolean ([‘Bool’] - optional)

No description.

Renorm_Normalization_NormalizeSPM_voxel_size: a legal value ([‘Enum’] - optional)

No description.

Renorm_Normalization_NormalizeSPM_cutoff_option: an integer ([‘Int’] - optional)

No description.

Renorm_Normalization_NormalizeSPM_nbiteration: an integer ([‘Int’] - optional)

No description.

Renorm_Normalization_NormalizeSPM_ConvertSPMnormalizationToAIMS_target: a legal value ([‘Enum’] - optional)

No description.

Renorm_Normalization_NormalizeSPM_ConvertSPMnormalizationToAIMS_normalized_volume: a string or os.PathLike object ([‘File’] - optional)

No description.

Renorm_Normalization_NormalizeSPM_ConvertSPMnormalizationToAIMS_removeSource: a boolean ([‘Bool’] - optional)

No description.

Renorm_Normalization_NormalizeBaladin_set_transformation_in_source_volume: a boolean ([‘Bool’] - optional)

No description.

Renorm_Normalization_Normalization_AimsMIRegister_mni_to_acpc: a string or os.PathLike object ([‘File’] - optional)

No description.

Renorm_Normalization_Normalization_AimsMIRegister_smoothing: a float ([‘Float’] - optional)

No description.

Renorm_TalairachFromNormalization_source_referential: a string or os.PathLike object ([‘File’] - optional)

No description.

Renorm_TalairachFromNormalization_normalized_referential: a string or os.PathLike object ([‘File’] - optional)

No description.

Renorm_TalairachFromNormalization_acpc_referential: a string or os.PathLike object ([‘File’] - optional)

No description.

Renorm_TalairachFromNormalization_transform_chain_ACPC_to_Normalized: a string or os.PathLike object ([‘File’] - optional)

No description.

SplitBrain_use_ridges: a boolean ([‘Bool’] - optional)

No description.

SplitBrain_use_template: a boolean ([‘Bool’] - optional)

No description.

SplitBrain_split_template: a string or os.PathLike object ([‘File’] - optional)

No description.

SplitBrain_mode: a legal value ([‘Enum’] - optional)

No description.

SplitBrain_variant: a legal value ([‘Enum’] - optional)

No description.

SplitBrain_bary_factor: a legal value ([‘Enum’] - optional)

No description.

SplitBrain_mult_factor: a legal value ([‘Enum’] - optional)

No description.

SplitBrain_initial_erosion: a float ([‘Float’] - optional)

No description.

SplitBrain_cc_min_size: an integer ([‘Int’] - optional)

No description.

SplitBrain_fix_random_seed: a boolean ([‘Bool’] - optional)

No description.

HeadMesh_keep_head_mask: a boolean ([‘Bool’] - optional)

No description.

HeadMesh_remove_mask: a string or os.PathLike object ([‘File’] - optional)

No description.

HeadMesh_first_slice: an integer ([‘Int’] - optional)

No description.

HeadMesh_threshold: an integer ([‘Int’] - optional)

No description.

HeadMesh_closing: a float ([‘Float’] - optional)

No description.

HeadMesh_threshold_mode: a legal value ([‘Enum’] - optional)

No description.

SulcalMorphometry_sulci_file: a string or os.PathLike object ([‘File’] - optional)

No description.

SulcalMorphometry_use_attribute: a legal value ([‘Enum’] - optional)

No description.

GlobalMorphometry_subject: a string ([‘Str’] - optional)

No description.

GlobalMorphometry_sulci_label_attribute: a string ([‘Str’] - optional)

No description.

GlobalMorphometry_table_format: a legal value ([‘Enum’] - optional)

No description.

Report_normative_brain_stats: a string or os.PathLike object ([‘File’] - optional)

No description.

Report_subject: a string ([‘Str’] - optional)

No description.

Report_bids: a string ([‘Str’] - optional)

No description.

GreyWhiteClassification_lesion_mask: a string or os.PathLike object ([‘File’] - optional)

No description.

GreyWhiteClassification_lesion_mask_mode: a legal value ([‘Enum’] - optional)

No description.

GreyWhiteClassification_fix_random_seed: a boolean ([‘Bool’] - optional)

No description.

GreyWhiteTopology_version: a legal value ([‘Enum’] - optional)

No description.

GreyWhiteTopology_fix_random_seed: a boolean ([‘Bool’] - optional)

No description.

SulciSkeleton_version: a legal value ([‘Enum’] - optional)

No description.

SulciSkeleton_fix_random_seed: a boolean ([‘Bool’] - optional)

No description.

PialMesh_version: a legal value ([‘Enum’] - optional)

No description.

PialMesh_fix_random_seed: a boolean ([‘Bool’] - optional)

No description.

CorticalFoldsGraph_compute_fold_meshes: a boolean ([‘Bool’] - optional)

No description.

CorticalFoldsGraph_write_cortex_mid_interface: a boolean ([‘Bool’] - optional)

No description.

SulciRecognition_select_Sulci_Recognition: a legal value ([‘Enum’] - optional)

No description.

SulciRecognition_fix_random_seed: a boolean ([‘Bool’] - optional)

No description.

SulciRecognition_recognition2000_model: a string or os.PathLike object ([‘File’] - optional)

No description.

SulciRecognition_recognition2000_model_hint: a legal value ([‘Enum’] - optional)

No description.

SulciRecognition_recognition2000_rate: a float ([‘Float’] - optional)

No description.

SulciRecognition_recognition2000_stopRate: a float ([‘Float’] - optional)

No description.

SulciRecognition_recognition2000_niterBelowStopProp: an integer ([‘Int’] - optional)

No description.

SulciRecognition_recognition2000_forbid_unknown_label: a boolean ([‘Bool’] - optional)

No description.

SulciRecognition_SPAM_recognition09_local_or_markovian: a legal value ([‘Enum’] - optional)

No description.

SulciRecognition_SPAM_recognition09_global_recognition_labels_translation_map: a string or os.PathLike object ([‘File’] - optional)

No description.

SulciRecognition_SPAM_recognition09_global_recognition_labels_priors: a string or os.PathLike object ([‘File’] - optional)

No description.

SulciRecognition_SPAM_recognition09_global_recognition_initial_transformation: a string or os.PathLike object ([‘File’] - optional)

No description.

SulciRecognition_SPAM_recognition09_global_recognition_model_type: a legal value ([‘Enum’] - optional)

No description.

SulciRecognition_SPAM_recognition09_global_recognition_model: a string or os.PathLike object ([‘File’] - optional)

No description.

SulciRecognition_SPAM_recognition09_local_recognition_model: a string or os.PathLike object ([‘File’] - optional)

No description.

SulciRecognition_SPAM_recognition09_local_recognition_local_referentials: a string or os.PathLike object ([‘File’] - optional)

No description.

SulciRecognition_SPAM_recognition09_local_recognition_direction_priors: a string or os.PathLike object ([‘File’] - optional)

No description.

SulciRecognition_SPAM_recognition09_local_recognition_angle_priors: a string or os.PathLike object ([‘File’] - optional)

No description.

SulciRecognition_SPAM_recognition09_local_recognition_translation_priors: a string or os.PathLike object ([‘File’] - optional)

No description.

SulciRecognition_SPAM_recognition09_markovian_recognition_model: a string or os.PathLike object ([‘File’] - optional)

No description.

SulciRecognition_SPAM_recognition09_markovian_recognition_segments_relations_model: a string or os.PathLike object ([‘File’] - optional)

No description.

SulciRecognition_CNN_recognition19_model_file: a string or os.PathLike object ([‘File’] - optional)

file (.mdsm) storing neural network parameters

SulciRecognition_CNN_recognition19_param_file: a string or os.PathLike object ([‘File’] - optional)

file (.json) storing the hyperparameters (cutting threshold)

SulciRecognition_CNN_recognition19_cuda: an integer ([‘Int’] - optional)

device on which to run the training(-1 for cpu, i>=0 for the i-th gpu)

GreyWhiteClassification_1_lesion_mask: a string or os.PathLike object ([‘File’] - optional)

No description.

GreyWhiteClassification_1_lesion_mask_mode: a legal value ([‘Enum’] - optional)

No description.

GreyWhiteClassification_1_fix_random_seed: a boolean ([‘Bool’] - optional)

No description.

GreyWhiteTopology_1_version: a legal value ([‘Enum’] - optional)

No description.

GreyWhiteTopology_1_fix_random_seed: a boolean ([‘Bool’] - optional)

No description.

SulciSkeleton_1_version: a legal value ([‘Enum’] - optional)

No description.

SulciSkeleton_1_fix_random_seed: a boolean ([‘Bool’] - optional)

No description.

PialMesh_1_version: a legal value ([‘Enum’] - optional)

No description.

PialMesh_1_fix_random_seed: a boolean ([‘Bool’] - optional)

No description.

CorticalFoldsGraph_1_compute_fold_meshes: a boolean ([‘Bool’] - optional)

No description.

CorticalFoldsGraph_1_write_cortex_mid_interface: a boolean ([‘Bool’] - optional)

No description.

SulciRecognition_1_select_Sulci_Recognition: a legal value ([‘Enum’] - optional)

No description.

SulciRecognition_1_fix_random_seed: a boolean ([‘Bool’] - optional)

No description.

SulciRecognition_1_recognition2000_model: a string or os.PathLike object ([‘File’] - optional)

No description.

SulciRecognition_1_recognition2000_model_hint: a legal value ([‘Enum’] - optional)

No description.

SulciRecognition_1_recognition2000_rate: a float ([‘Float’] - optional)

No description.

SulciRecognition_1_recognition2000_stopRate: a float ([‘Float’] - optional)

No description.

SulciRecognition_1_recognition2000_niterBelowStopProp: an integer ([‘Int’] - optional)

No description.

SulciRecognition_1_recognition2000_forbid_unknown_label: a boolean ([‘Bool’] - optional)

No description.

SulciRecognition_1_SPAM_recognition09_local_or_markovian: a legal value ([‘Enum’] - optional)

No description.

SulciRecognition_1_SPAM_recognition09_global_recognition_labels_translation_map: a string or os.PathLike object ([‘File’] - optional)

No description.

SulciRecognition_1_SPAM_recognition09_global_recognition_labels_priors: a string or os.PathLike object ([‘File’] - optional)

No description.

SulciRecognition_1_SPAM_recognition09_global_recognition_initial_transformation: a string or os.PathLike object ([‘File’] - optional)

No description.

SulciRecognition_1_SPAM_recognition09_global_recognition_model_type: a legal value ([‘Enum’] - optional)

No description.

SulciRecognition_1_SPAM_recognition09_global_recognition_model: a string or os.PathLike object ([‘File’] - optional)

No description.

SulciRecognition_1_SPAM_recognition09_local_recognition_model: a string or os.PathLike object ([‘File’] - optional)

No description.

SulciRecognition_1_SPAM_recognition09_local_recognition_local_referentials: a string or os.PathLike object ([‘File’] - optional)

No description.

SulciRecognition_1_SPAM_recognition09_local_recognition_direction_priors: a string or os.PathLike object ([‘File’] - optional)

No description.

SulciRecognition_1_SPAM_recognition09_local_recognition_angle_priors: a string or os.PathLike object ([‘File’] - optional)

No description.

SulciRecognition_1_SPAM_recognition09_local_recognition_translation_priors: a string or os.PathLike object ([‘File’] - optional)

No description.

SulciRecognition_1_SPAM_recognition09_markovian_recognition_model: a string or os.PathLike object ([‘File’] - optional)

No description.

SulciRecognition_1_SPAM_recognition09_markovian_recognition_segments_relations_model: a string or os.PathLike object ([‘File’] - optional)

No description.

SulciRecognition_1_CNN_recognition19_model_file: a string or os.PathLike object ([‘File’] - optional)

file (.mdsm) storing neural network parameters

SulciRecognition_1_CNN_recognition19_param_file: a string or os.PathLike object ([‘File’] - optional)

file (.json) storing the hyperparameters (cutting threshold)

SulciRecognition_1_CNN_recognition19_cuda: an integer ([‘Int’] - optional)

device on which to run the training(-1 for cpu, i>=0 for the i-th gpu)

Outputs

t1mri_nobias: a string or os.PathLike object ([‘File (filename: input)’] - mandatory)

No description.

histo_analysis: a string or os.PathLike object ([‘File (filename: input)’] - mandatory)

No description.

split_brain: a string or os.PathLike object ([‘File (filename: input)’] - mandatory)

No description.

left_graph: a string or os.PathLike object ([‘File (filename: input)’] - mandatory)

No description.

right_graph: a string or os.PathLike object ([‘File (filename: input)’] - mandatory)

No description.

left_labelled_graph: a string or os.PathLike object ([‘File (filename: input)’] - mandatory)

No description.

right_labelled_graph: a string or os.PathLike object ([‘File (filename: input)’] - mandatory)

No description.

Renorm_commissure_coordinates: a string or os.PathLike object ([‘File (filename: input)’] - optional)

No description.

PrepareSubject_talairach_transformation: a string or os.PathLike object ([‘File (filename: input)’] - optional)

No description.

PrepareSubject_Normalization_normalized: a string or os.PathLike object ([‘File (filename: input)’] - optional)

No description.

PrepareSubject_Normalization_NormalizeFSL_NormalizeFSL_transformation_matrix: a string or os.PathLike object ([‘File (filename: input)’] - optional)

No description.

PrepareSubject_Normalization_NormalizeSPM_spm_transformation: a string or os.PathLike object ([‘File (filename: input)’] - optional)

No description.

PrepareSubject_Normalization_NormalizeBaladin_NormalizeBaladin_transformation_matrix: a string or os.PathLike object ([‘File (filename: input)’] - optional)

No description.

PrepareSubject_Normalization_Normalization_AimsMIRegister_transformation_to_template: a string or os.PathLike object ([‘File (filename: input)’] - optional)

No description.

PrepareSubject_Normalization_Normalization_AimsMIRegister_transformation_to_ACPC: a string or os.PathLike object ([‘File (filename: input)’] - optional)

No description.

BiasCorrection_field: a string or os.PathLike object ([‘File (filename: input)’] - optional)

No description.

BiasCorrection_hfiltered: a string or os.PathLike object ([‘File (filename: input)’] - optional)

No description.

BiasCorrection_white_ridges: a string or os.PathLike object ([‘File (filename: input)’] - optional)

No description.

BiasCorrection_variance: a string or os.PathLike object ([‘File (filename: input)’] - optional)

No description.

BiasCorrection_edges: a string or os.PathLike object ([‘File (filename: input)’] - optional)

No description.

BiasCorrection_meancurvature: a string or os.PathLike object ([‘File (filename: input)’] - optional)

No description.

HistoAnalysis_histo: a string or os.PathLike object ([‘File (filename: input)’] - optional)

No description.

BrainSegmentation_brain_mask: a string or os.PathLike object ([‘File (filename: input)’] - optional)

No description.

Renorm_skull_stripped: a string or os.PathLike object ([‘File (filename: input)’] - optional)

No description.

Renorm_transformation: a string or os.PathLike object ([‘File (filename: input)’] - optional)

No description.

Renorm_talairach_transformation: a string or os.PathLike object ([‘File (filename: input)’] - optional)

No description.

Renorm_Normalization_reoriented_t1mri: a string or os.PathLike object ([‘File (filename: input)’] - optional)

No description.

Renorm_Normalization_normalized: a string or os.PathLike object ([‘File (filename: input)’] - optional)

No description.

Renorm_Normalization_NormalizeFSL_NormalizeFSL_transformation_matrix: a string or os.PathLike object ([‘File (filename: input)’] - optional)

No description.

Renorm_Normalization_NormalizeSPM_spm_transformation: a string or os.PathLike object ([‘File (filename: input)’] - optional)

No description.

Renorm_Normalization_NormalizeBaladin_NormalizeBaladin_transformation_matrix: a string or os.PathLike object ([‘File (filename: input)’] - optional)

No description.

Renorm_Normalization_Normalization_AimsMIRegister_transformation_to_template: a string or os.PathLike object ([‘File (filename: input)’] - optional)

No description.

Renorm_Normalization_Normalization_AimsMIRegister_transformation_to_ACPC: a string or os.PathLike object ([‘File (filename: input)’] - optional)

No description.

TalairachTransformation_Talairach_transform: a string or os.PathLike object ([‘File (filename: input)’] - optional)

No description.

HeadMesh_head_mesh: a string or os.PathLike object ([‘File (filename: input)’] - optional)

No description.

HeadMesh_head_mask: a string or os.PathLike object ([‘File (filename: input)’] - optional)

No description.

SulcalMorphometry_sulcal_morpho_measures: a string or os.PathLike object ([‘File (filename: input)’] - optional)

No description.

GlobalMorphometry_left_csf: a string or os.PathLike object ([‘File (filename: input)’] - optional)

No description.

GlobalMorphometry_right_csf: a string or os.PathLike object ([‘File (filename: input)’] - optional)

No description.

GlobalMorphometry_brain_volumes_file: a string or os.PathLike object ([‘File (filename: input)’] - optional)

No description.

Report_report: a string or os.PathLike object ([‘File (filename: input)’] - optional)

No description.

Report_report_json: a string or os.PathLike object ([‘File (filename: input)’] - optional)

No description.

Report_inter_subject_qc_table: a string or os.PathLike object ([‘File (filename: input)’] - optional)

No description.

GreyWhiteClassification_grey_white: a string or os.PathLike object ([‘File (filename: input)’] - optional)

No description.

GreyWhiteTopology_hemi_cortex: a string or os.PathLike object ([‘File (filename: input)’] - optional)

No description.

GreyWhiteMesh_white_mesh: a string or os.PathLike object ([‘File (filename: input)’] - optional)

No description.

SulciSkeleton_skeleton: a string or os.PathLike object ([‘File (filename: input)’] - optional)

No description.

SulciSkeleton_roots: a string or os.PathLike object ([‘File (filename: input)’] - optional)

No description.

PialMesh_pial_mesh: a string or os.PathLike object ([‘File (filename: input)’] - optional)

No description.

CorticalFoldsGraph_sulci_voronoi: a string or os.PathLike object ([‘File (filename: input)’] - optional)

No description.

CorticalFoldsGraph_cortex_mid_interface: a string or os.PathLike object ([‘File (filename: input)’] - optional)

No description.

SulciRecognition_recognition2000_energy_plot_file: a string or os.PathLike object ([‘File (filename: input)’] - optional)

No description.

SulciRecognition_SPAM_recognition09_global_recognition_posterior_probabilities: a string or os.PathLike object ([‘File (filename: input)’] - optional)

No description.

SulciRecognition_SPAM_recognition09_global_recognition_output_transformation: a string or os.PathLike object ([‘File (filename: input)’] - optional)

No description.

SulciRecognition_SPAM_recognition09_global_recognition_output_t1_to_global_transformation: a string or os.PathLike object ([‘File (filename: input)’] - optional)

No description.

SulciRecognition_SPAM_recognition09_local_recognition_posterior_probabilities: a string or os.PathLike object ([‘File (filename: input)’] - optional)

No description.

SulciRecognition_SPAM_recognition09_local_recognition_output_local_transformations: a string or os.PathLike object ([‘Directory (filename: input)’] - optional)

No description.

SulciRecognition_SPAM_recognition09_markovian_recognition_posterior_probabilities: a string or os.PathLike object ([‘File (filename: input)’] - optional)

No description.

GreyWhiteClassification_1_grey_white: a string or os.PathLike object ([‘File (filename: input)’] - optional)

No description.

GreyWhiteTopology_1_hemi_cortex: a string or os.PathLike object ([‘File (filename: input)’] - optional)

No description.

GreyWhiteMesh_1_white_mesh: a string or os.PathLike object ([‘File (filename: input)’] - optional)

No description.

SulciSkeleton_1_skeleton: a string or os.PathLike object ([‘File (filename: input)’] - optional)

No description.

SulciSkeleton_1_roots: a string or os.PathLike object ([‘File (filename: input)’] - optional)

No description.

PialMesh_1_pial_mesh: a string or os.PathLike object ([‘File (filename: input)’] - optional)

No description.

CorticalFoldsGraph_1_sulci_voronoi: a string or os.PathLike object ([‘File (filename: input)’] - optional)

No description.

CorticalFoldsGraph_1_cortex_mid_interface: a string or os.PathLike object ([‘File (filename: input)’] - optional)

No description.

SulciRecognition_1_recognition2000_energy_plot_file: a string or os.PathLike object ([‘File (filename: input)’] - optional)

No description.

SulciRecognition_1_SPAM_recognition09_global_recognition_posterior_probabilities: a string or os.PathLike object ([‘File (filename: input)’] - optional)

No description.

SulciRecognition_1_SPAM_recognition09_global_recognition_output_transformation: a string or os.PathLike object ([‘File (filename: input)’] - optional)

No description.

SulciRecognition_1_SPAM_recognition09_global_recognition_output_t1_to_global_transformation: a string or os.PathLike object ([‘File (filename: input)’] - optional)

No description.

SulciRecognition_1_SPAM_recognition09_local_recognition_posterior_probabilities: a string or os.PathLike object ([‘File (filename: input)’] - optional)

No description.

SulciRecognition_1_SPAM_recognition09_local_recognition_output_local_transformations: a string or os.PathLike object ([‘Directory (filename: input)’] - optional)

No description.

SulciRecognition_1_SPAM_recognition09_markovian_recognition_posterior_probabilities: a string or os.PathLike object ([‘File (filename: input)’] - optional)

No description.

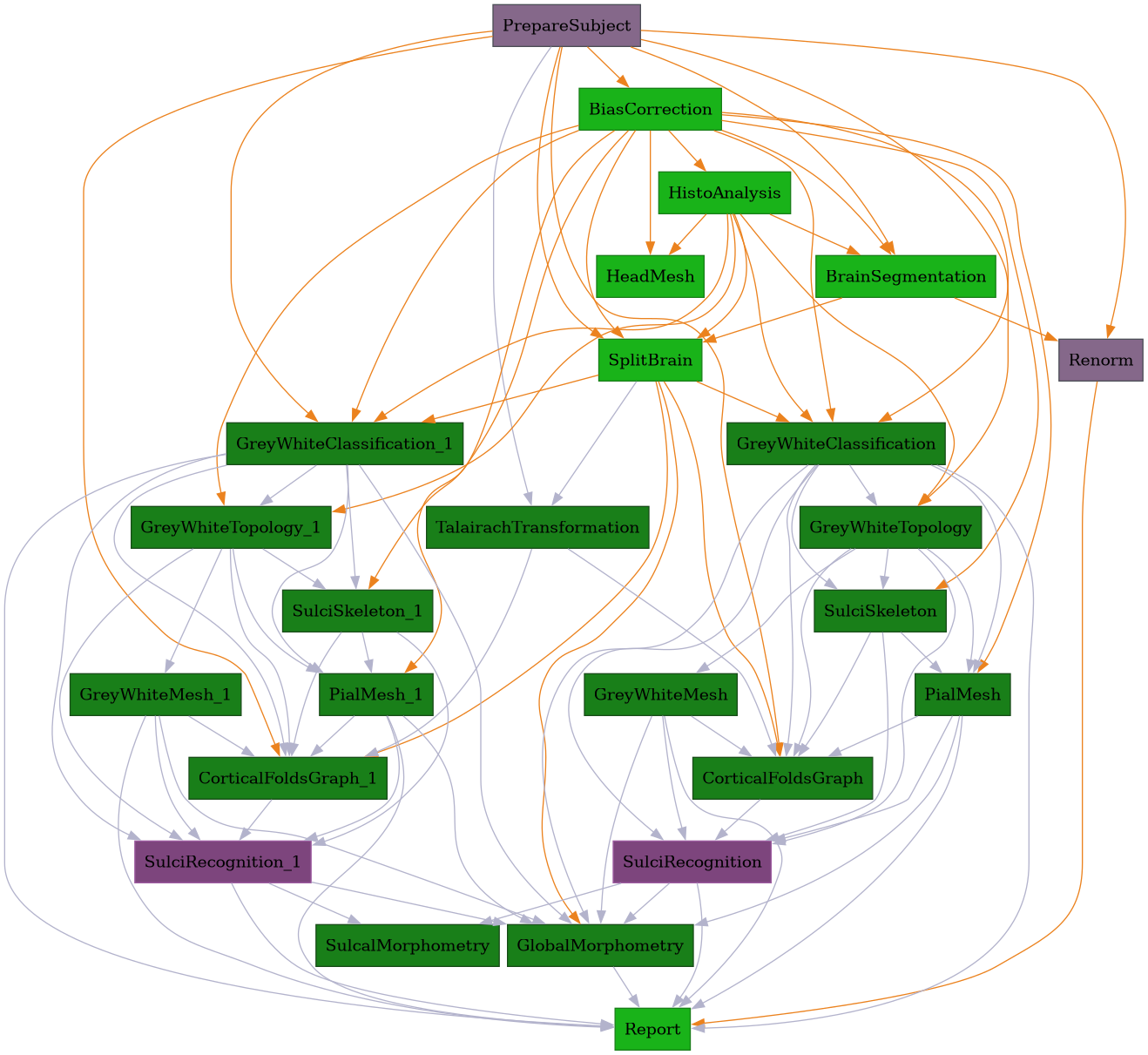
Pipeline schema

../../../../_images/morphologist.capsul.axon.axonmorphologist.AxonMorphologist.png