morphologist.capsul.morphologist.Morphologist

Morphologist

Note

  • Type ‘Morphologist.help()’ for a full description of this process parameters.

  • Type ‘<Morphologist>.get_input_spec()’ for a full description of this process input trait types.

  • Type ‘<Morphologist>.get_output_spec()’ for a full description of this process output trait types.

Inputs

[Mandatory]

nodes_activation: a legal value ([‘ControllerTrait’] - mandatory)

No description.

t1mri: a string or os.PathLike object ([‘File’] - mandatory)

No description.

select_Talairach: a legal value ([‘Enum’] - mandatory)

No description.

CorticalFoldsGraph_graph_version: a legal value ([‘Enum’] - mandatory)

No description.

allow_flip_initial_MRI: a boolean ([‘Bool’] - mandatory)

No description.

normalization_allow_retry_initialization: a boolean ([‘Bool’] - mandatory)

No description.

perform_skull_stripped_renormalization: a legal value ([‘Enum’] - mandatory)

No description.

fix_random_seed: a boolean ([‘Bool’] - mandatory)

No description.

grey_white_topology_version: a legal value ([‘Enum’] - mandatory)

No description.

pial_mesh_version: a legal value ([‘Enum’] - mandatory)

No description.

sulci_skeleton_version: a legal value ([‘Enum’] - mandatory)

No description.

compute_fold_meshes: a boolean ([‘Bool’] - mandatory)

No description.

CorticalFoldsGraph_write_cortex_mid_interface: a boolean ([‘Bool’] - mandatory)

No description.

select_sulci_recognition: a legal value ([‘Enum’] - mandatory)

No description.

sulcal_morphometry_sulci_file: a string or os.PathLike object ([‘File’] - mandatory)

No description.

[Optional]

Normalization_select_Normalization_pipeline: a legal value ([‘Enum’] - optional)

No description.

anterior_commissure: a legal value ([‘List_Float’] - optional)

No description.

posterior_commissure: a legal value ([‘List_Float’] - optional)

No description.

interhemispheric_point: a legal value ([‘List_Float’] - optional)

No description.

left_hemisphere_point: a legal value ([‘List_Float’] - optional)

No description.

allow_multithreading: a boolean ([‘Bool’] - optional)

No description.

PrepareSubject_TalairachFromNormalization_normalized_referential: a string or os.PathLike object ([‘File’] - optional)

No description.

PrepareSubject_TalairachFromNormalization_acpc_referential: a string or os.PathLike object ([‘File’] - optional)

No description.

PrepareSubject_TalairachFromNormalization_transform_chain_ACPC_to_Normalized: a string or os.PathLike object ([‘File’] - optional)

No description.

SPAM_recognition_labels_translation_map: a string or os.PathLike object ([‘File’] - optional)

No description.

sulci_recognition2000_forbid_unknown_label: a boolean ([‘Bool’] - optional)

No description.

sulci_recognition2000_model_hint: a legal value ([‘Enum’] - optional)

No description.

sulci_recognition2000_rate: a float ([‘Float’] - optional)

No description.

sulci_recognition2000_stop_rate: a float ([‘Float’] - optional)

No description.

sulci_recognition2000_niter_below_stop_prop: an integer ([‘Int’] - optional)

No description.

sulci_recognition_spam_local_or_markovian: a legal value ([‘Enum’] - optional)

No description.

sulci_recognition_spam_global_model_type: a legal value ([‘Enum’] - optional)

No description.

spm_normalization_version: a legal value ([‘Enum’] - optional)

No description.

importation_output_database: a legal value ([‘Enum’] - optional)

No description.

importation_attributes_merging: a legal value ([‘Enum’] - optional)

No description.

importation_selected_attributes_from_header: a legal value ([‘List_Any’] - optional)

No description.

PrepareSubject_StandardACPC_Normalised: a legal value ([‘Enum’] - optional)

No description.

PrepareSubject_StandardACPC_remove_older_MNI_normalization: a boolean ([‘Bool’] - optional)

No description.

PrepareSubject_StandardACPC_older_MNI_normalization: a string or os.PathLike object ([‘File’] - optional)

No description.

PrepareSubject_Normalization_commissures_coordinates: a string or os.PathLike object ([‘File’] - optional)

No description.

PrepareSubject_Normalization_init_translation_origin: a legal value ([‘Enum’] - optional)

No description.

PrepareSubject_Normalization_NormalizeFSL_template: a string or os.PathLike object ([‘File’] - optional)

No description.

PrepareSubject_Normalization_NormalizeFSL_alignment: a legal value ([‘Enum’] - optional)

No description.

PrepareSubject_Normalization_NormalizeFSL_set_transformation_in_source_volume: a boolean ([‘Bool’] - optional)

No description.

PrepareSubject_Normalization_NormalizeFSL_NormalizeFSL_cost_function: a legal value ([‘Enum’] - optional)

No description.

PrepareSubject_Normalization_NormalizeFSL_NormalizeFSL_search_cost_function: a legal value ([‘Enum’] - optional)

No description.

PrepareSubject_Normalization_NormalizeFSL_ConvertFSLnormalizationToAIMS_standard_template: a legal value ([‘Enum’] - optional)

No description.

PrepareSubject_Normalization_NormalizeSPM_template: a string or os.PathLike object ([‘File’] - optional)

No description.

PrepareSubject_Normalization_NormalizeSPM_voxel_size: a legal value ([‘Enum’] - optional)

No description.

PrepareSubject_Normalization_NormalizeSPM_cutoff_option: an integer ([‘Int’] - optional)

No description.

PrepareSubject_Normalization_NormalizeSPM_nbiteration: an integer ([‘Int’] - optional)

No description.

PrepareSubject_Normalization_NormalizeSPM_ConvertSPMnormalizationToAIMS_target: a legal value ([‘Enum’] - optional)

No description.

PrepareSubject_Normalization_NormalizeSPM_ConvertSPMnormalizationToAIMS_normalized_volume: a string or os.PathLike object ([‘File’] - optional)

No description.

PrepareSubject_Normalization_NormalizeSPM_ConvertSPMnormalizationToAIMS_removeSource: a boolean ([‘Bool’] - optional)

No description.

PrepareSubject_Normalization_NormalizeBaladin_template: a string or os.PathLike object ([‘File’] - optional)

No description.

PrepareSubject_Normalization_NormalizeBaladin_set_transformation_in_source_volume: a boolean ([‘Bool’] - optional)

No description.

PrepareSubject_Normalization_Normalization_AimsMIRegister_anatomical_template: a string or os.PathLike object ([‘File’] - optional)

No description.

PrepareSubject_Normalization_Normalization_AimsMIRegister_mni_to_acpc: a string or os.PathLike object ([‘File’] - optional)

No description.

PrepareSubject_Normalization_Normalization_AimsMIRegister_smoothing: a float ([‘Float’] - optional)

No description.

BiasCorrection_sampling: a float ([‘Float’] - optional)

No description.

BiasCorrection_field_rigidity: a float ([‘Float’] - optional)

No description.

BiasCorrection_zdir_multiply_regul: a float ([‘Float’] - optional)

No description.

BiasCorrection_wridges_weight: a float ([‘Float’] - optional)

No description.

BiasCorrection_ngrid: an integer ([‘Int’] - optional)

No description.

BiasCorrection_background_threshold_auto: a legal value ([‘Enum’] - optional)

No description.

BiasCorrection_delete_last_n_slices: a string ([‘Str’] - optional)

No description.

BiasCorrection_mode: a legal value ([‘Enum’] - optional)

No description.

BiasCorrection_write_field: a legal value ([‘Enum’] - optional)

No description.

BiasCorrection_write_hfiltered: a legal value ([‘Enum’] - optional)

No description.

BiasCorrection_write_wridges: a legal value ([‘Enum’] - optional)

No description.

BiasCorrection_variance_fraction: an integer ([‘Int’] - optional)

No description.

BiasCorrection_write_variance: a legal value ([‘Enum’] - optional)

No description.

BiasCorrection_edge_mask: a legal value ([‘Enum’] - optional)

No description.

BiasCorrection_write_edges: a legal value ([‘Enum’] - optional)

No description.

BiasCorrection_write_meancurvature: a legal value ([‘Enum’] - optional)

No description.

BiasCorrection_modality: a legal value ([‘Enum’] - optional)

No description.

BiasCorrection_use_existing_ridges: a boolean ([‘Bool’] - optional)

No description.

HistoAnalysis_use_hfiltered: a boolean ([‘Bool’] - optional)

No description.

HistoAnalysis_use_wridges: a boolean ([‘Bool’] - optional)

No description.

HistoAnalysis_undersampling: a legal value ([‘Enum’] - optional)

No description.

BrainSegmentation_lesion_mask: a string or os.PathLike object ([‘File’] - optional)

No description.

BrainSegmentation_lesion_mask_mode: a legal value ([‘Enum’] - optional)

No description.

BrainSegmentation_variant: a legal value ([‘Enum’] - optional)

No description.

BrainSegmentation_erosion_size: a float ([‘Float’] - optional)

No description.

BrainSegmentation_visu: a legal value ([‘Enum’] - optional)

No description.

BrainSegmentation_layer: a legal value ([‘Enum’] - optional)

No description.

BrainSegmentation_first_slice: an integer ([‘Int’] - optional)

No description.

BrainSegmentation_last_slice: an integer ([‘Int’] - optional)

No description.

Renorm_template: a string or os.PathLike object ([‘File’] - optional)

No description.

Renorm_Normalization_init_translation_origin: a legal value ([‘Enum’] - optional)

No description.

Renorm_Normalization_NormalizeFSL_alignment: a legal value ([‘Enum’] - optional)

No description.

Renorm_Normalization_NormalizeFSL_set_transformation_in_source_volume: a boolean ([‘Bool’] - optional)

No description.

Renorm_Normalization_NormalizeFSL_NormalizeFSL_cost_function: a legal value ([‘Enum’] - optional)

No description.

Renorm_Normalization_NormalizeFSL_NormalizeFSL_search_cost_function: a legal value ([‘Enum’] - optional)

No description.

Renorm_Normalization_NormalizeFSL_ConvertFSLnormalizationToAIMS_standard_template: a legal value ([‘Enum’] - optional)

No description.

Renorm_Normalization_NormalizeSPM_voxel_size: a legal value ([‘Enum’] - optional)

No description.

Renorm_Normalization_NormalizeSPM_cutoff_option: an integer ([‘Int’] - optional)

No description.

Renorm_Normalization_NormalizeSPM_nbiteration: an integer ([‘Int’] - optional)

No description.

Renorm_Normalization_NormalizeSPM_ConvertSPMnormalizationToAIMS_target: a legal value ([‘Enum’] - optional)

No description.

Renorm_Normalization_NormalizeSPM_ConvertSPMnormalizationToAIMS_normalized_volume: a string or os.PathLike object ([‘File’] - optional)

No description.

Renorm_Normalization_NormalizeSPM_ConvertSPMnormalizationToAIMS_removeSource: a boolean ([‘Bool’] - optional)

No description.

Renorm_Normalization_NormalizeBaladin_set_transformation_in_source_volume: a boolean ([‘Bool’] - optional)

No description.

Renorm_Normalization_Normalization_AimsMIRegister_mni_to_acpc: a string or os.PathLike object ([‘File’] - optional)

No description.

Renorm_Normalization_Normalization_AimsMIRegister_smoothing: a float ([‘Float’] - optional)

No description.

SplitBrain_use_ridges: a boolean ([‘Bool’] - optional)

No description.

SplitBrain_use_template: a boolean ([‘Bool’] - optional)

No description.

SplitBrain_split_template: a string or os.PathLike object ([‘File’] - optional)

No description.

SplitBrain_mode: a legal value ([‘Enum’] - optional)

No description.

SplitBrain_variant: a legal value ([‘Enum’] - optional)

No description.

SplitBrain_bary_factor: a legal value ([‘Enum’] - optional)

No description.

SplitBrain_mult_factor: a legal value ([‘Enum’] - optional)

No description.

SplitBrain_initial_erosion: a float ([‘Float’] - optional)

No description.

SplitBrain_cc_min_size: an integer ([‘Int’] - optional)

No description.

HeadMesh_keep_head_mask: a boolean ([‘Bool’] - optional)

No description.

HeadMesh_remove_mask: a string or os.PathLike object ([‘File’] - optional)

No description.

HeadMesh_first_slice: an integer ([‘Int’] - optional)

No description.

HeadMesh_threshold: an integer ([‘Int’] - optional)

No description.

HeadMesh_closing: a float ([‘Float’] - optional)

No description.

HeadMesh_threshold_mode: a legal value ([‘Enum’] - optional)

No description.

SulcalMorphometry_use_attribute: a legal value ([‘Enum’] - optional)

No description.

GlobalMorphometry_subject: a string ([‘Str’] - optional)

No description.

GlobalMorphometry_sulci_label_attribute: a string ([‘Str’] - optional)

No description.

GlobalMorphometry_table_format: a legal value ([‘Enum’] - optional)

No description.

Report_normative_brain_stats: a string or os.PathLike object ([‘File’] - optional)

No description.

Report_subject: a string ([‘Str’] - optional)

No description.

Report_bids: a string ([‘Str’] - optional)

No description.

GreyWhiteClassification_lesion_mask: a string or os.PathLike object ([‘File’] - optional)

No description.

GreyWhiteClassification_lesion_mask_mode: a legal value ([‘Enum’] - optional)

No description.

SulciRecognition_recognition2000_model: a string or os.PathLike object ([‘File’] - optional)

No description.

SulciRecognition_SPAM_recognition09_global_recognition_labels_priors: a string or os.PathLike object ([‘File’] - optional)

No description.

SulciRecognition_SPAM_recognition09_global_recognition_initial_transformation: a string or os.PathLike object ([‘File’] - optional)

No description.

SulciRecognition_SPAM_recognition09_global_recognition_model: a string or os.PathLike object ([‘File’] - optional)

No description.

SulciRecognition_SPAM_recognition09_local_recognition_model: a string or os.PathLike object ([‘File’] - optional)

No description.

SulciRecognition_SPAM_recognition09_local_recognition_local_referentials: a string or os.PathLike object ([‘File’] - optional)

No description.

SulciRecognition_SPAM_recognition09_local_recognition_direction_priors: a string or os.PathLike object ([‘File’] - optional)

No description.

SulciRecognition_SPAM_recognition09_local_recognition_angle_priors: a string or os.PathLike object ([‘File’] - optional)

No description.

SulciRecognition_SPAM_recognition09_local_recognition_translation_priors: a string or os.PathLike object ([‘File’] - optional)

No description.

SulciRecognition_SPAM_recognition09_markovian_recognition_model: a string or os.PathLike object ([‘File’] - optional)

No description.

SulciRecognition_SPAM_recognition09_markovian_recognition_segments_relations_model: a string or os.PathLike object ([‘File’] - optional)

No description.

SulciRecognition_CNN_recognition19_model_file: a string or os.PathLike object ([‘File’] - optional)

file (.mdsm) storing neural network parameters

SulciRecognition_CNN_recognition19_param_file: a string or os.PathLike object ([‘File’] - optional)

file (.json) storing the hyperparameters (cutting threshold)

SulciRecognition_CNN_recognition19_cuda: an integer ([‘Int’] - optional)

device on which to run the training(-1 for cpu, i>=0 for the i-th gpu)

GreyWhiteClassification_1_lesion_mask: a string or os.PathLike object ([‘File’] - optional)

No description.

GreyWhiteClassification_1_lesion_mask_mode: a legal value ([‘Enum’] - optional)

No description.

SulciRecognition_1_recognition2000_model: a string or os.PathLike object ([‘File’] - optional)

No description.

SulciRecognition_1_SPAM_recognition09_global_recognition_labels_priors: a string or os.PathLike object ([‘File’] - optional)

No description.

SulciRecognition_1_SPAM_recognition09_global_recognition_initial_transformation: a string or os.PathLike object ([‘File’] - optional)

No description.

SulciRecognition_1_SPAM_recognition09_global_recognition_model: a string or os.PathLike object ([‘File’] - optional)

No description.

SulciRecognition_1_SPAM_recognition09_local_recognition_model: a string or os.PathLike object ([‘File’] - optional)

No description.

SulciRecognition_1_SPAM_recognition09_local_recognition_local_referentials: a string or os.PathLike object ([‘File’] - optional)

No description.

SulciRecognition_1_SPAM_recognition09_local_recognition_direction_priors: a string or os.PathLike object ([‘File’] - optional)

No description.

SulciRecognition_1_SPAM_recognition09_local_recognition_angle_priors: a string or os.PathLike object ([‘File’] - optional)

No description.

SulciRecognition_1_SPAM_recognition09_local_recognition_translation_priors: a string or os.PathLike object ([‘File’] - optional)

No description.

SulciRecognition_1_SPAM_recognition09_markovian_recognition_model: a string or os.PathLike object ([‘File’] - optional)

No description.

SulciRecognition_1_SPAM_recognition09_markovian_recognition_segments_relations_model: a string or os.PathLike object ([‘File’] - optional)

No description.

SulciRecognition_1_CNN_recognition19_model_file: a string or os.PathLike object ([‘File’] - optional)

file (.mdsm) storing neural network parameters

SulciRecognition_1_CNN_recognition19_param_file: a string or os.PathLike object ([‘File’] - optional)

file (.json) storing the hyperparameters (cutting threshold)

SulciRecognition_1_CNN_recognition19_cuda: an integer ([‘Int’] - optional)

device on which to run the training(-1 for cpu, i>=0 for the i-th gpu)

pipeline_steps: a legal value ([‘ControllerTrait’] - optional)

Steps are groups of pipeline nodes, which may be disabled at runtime. They are normally defined in a logical order regarding the workflow streams. They are different from sub-pipelines in that steps are purely virtual groups, they do not have parameters. To activate or disable a step, just do: pipeline.steps.my_step = False

To get the nodes list in a step: pipeline.get_step_nodes(“my_step”)

Steps for this pipeline: importation, orientation, bias_correction, histogram_analysis, brain_extraction, renormalization, hemispheres_split, head_mesh, grey_white_segmentation, white_mesh, pial_mesh, sulci, sulci_labelling, sulcal_morphometry

visible_groups: a legal value ([‘Set_Any’] - optional)

No description.

Outputs

imported_t1mri: a string or os.PathLike object ([‘File (filename: input)’] - mandatory)

No description.

commissure_coordinates: a string or os.PathLike object ([‘File (filename: input)’] - mandatory)

No description.

normalized_t1mri: a string or os.PathLike object ([‘File (filename: input)’] - optional)

No description.

Talairach_transform: a string or os.PathLike object ([‘File (filename: input)’] - mandatory)

No description.

t1mri_nobias: a string or os.PathLike object ([‘File (filename: input)’] - mandatory)

No description.

histo_analysis: a string or os.PathLike object ([‘File (filename: input)’] - mandatory)

No description.

BrainSegmentation_brain_mask: a string or os.PathLike object ([‘File (filename: input)’] - optional)

No description.

split_brain: a string or os.PathLike object ([‘File (filename: input)’] - mandatory)

No description.

HeadMesh_head_mesh: a string or os.PathLike object ([‘File (filename: input)’] - optional)

No description.

GreyWhiteClassification_grey_white: a string or os.PathLike object ([‘File (filename: input)’] - optional)

No description.

GreyWhiteClassification_1_grey_white: a string or os.PathLike object ([‘File (filename: input)’] - optional)

No description.

GreyWhiteTopology_hemi_cortex: a string or os.PathLike object ([‘File (filename: input)’] - optional)

No description.

GreyWhiteTopology_1_hemi_cortex: a string or os.PathLike object ([‘File (filename: input)’] - optional)

No description.

GreyWhiteMesh_white_mesh: a string or os.PathLike object ([‘File (filename: input)’] - optional)

No description.

GreyWhiteMesh_1_white_mesh: a string or os.PathLike object ([‘File (filename: input)’] - optional)

No description.

SulciSkeleton_skeleton: a string or os.PathLike object ([‘File (filename: input)’] - optional)

No description.

SulciSkeleton_1_skeleton: a string or os.PathLike object ([‘File (filename: input)’] - optional)

No description.

PialMesh_pial_mesh: a string or os.PathLike object ([‘File (filename: input)’] - optional)

No description.

PialMesh_1_pial_mesh: a string or os.PathLike object ([‘File (filename: input)’] - optional)

No description.

left_graph: a string or os.PathLike object ([‘File (filename: input)’] - mandatory)

No description.

right_graph: a string or os.PathLike object ([‘File (filename: input)’] - mandatory)

No description.

left_labelled_graph: a string or os.PathLike object ([‘File (filename: input)’] - mandatory)

No description.

right_labelled_graph: a string or os.PathLike object ([‘File (filename: input)’] - mandatory)

No description.

sulcal_morpho_measures: a string or os.PathLike object ([‘File (filename: input)’] - mandatory)

No description.

t1mri_referential: a string or os.PathLike object ([‘File (filename: input)’] - optional)

No description.

MNI_transform: a string or os.PathLike object ([‘File (filename: input)’] - mandatory)

No description.

reoriented_t1mri: a string or os.PathLike object ([‘File (filename: input)’] - optional)

No description.

normalization_spm_native_transformation_pass1: a string or os.PathLike object ([‘File (filename: input)’] - optional)

No description.

normalization_spm_native_transformation: a string or os.PathLike object ([‘File (filename: input)’] - optional)

No description.

normalization_fsl_native_transformation_pass1: a string or os.PathLike object ([‘File (filename: input)’] - optional)

No description.

normalization_fsl_native_transformation: a string or os.PathLike object ([‘File (filename: input)’] - optional)

No description.

normalization_baladin_native_transformation_pass1: a string or os.PathLike object ([‘File (filename: input)’] - optional)

No description.

normalization_baladin_native_transformation: a string or os.PathLike object ([‘File (filename: input)’] - optional)

No description.

BiasCorrection_field: a string or os.PathLike object ([‘File (filename: input)’] - optional)

No description.

BiasCorrection_hfiltered: a string or os.PathLike object ([‘File (filename: input)’] - optional)

No description.

BiasCorrection_white_ridges: a string or os.PathLike object ([‘File (filename: input)’] - optional)

No description.

BiasCorrection_variance: a string or os.PathLike object ([‘File (filename: input)’] - optional)

No description.

BiasCorrection_edges: a string or os.PathLike object ([‘File (filename: input)’] - optional)

No description.

BiasCorrection_meancurvature: a string or os.PathLike object ([‘File (filename: input)’] - optional)

No description.

HistoAnalysis_histo: a string or os.PathLike object ([‘File (filename: input)’] - optional)

No description.

Renorm_skull_stripped: a string or os.PathLike object ([‘File (filename: input)’] - optional)

No description.

HeadMesh_head_mask: a string or os.PathLike object ([‘File (filename: input)’] - optional)

No description.

GlobalMorphometry_left_csf: a string or os.PathLike object ([‘File (filename: input)’] - optional)

No description.

GlobalMorphometry_right_csf: a string or os.PathLike object ([‘File (filename: input)’] - optional)

No description.

GlobalMorphometry_brain_volumes_file: a string or os.PathLike object ([‘File (filename: input)’] - optional)

No description.

Report_report: a string or os.PathLike object ([‘File (filename: input)’] - optional)

No description.

Report_report_json: a string or os.PathLike object ([‘File (filename: input)’] - optional)

No description.

Report_inter_subject_qc_table: a string or os.PathLike object ([‘File (filename: input)’] - optional)

No description.

SulciSkeleton_roots: a string or os.PathLike object ([‘File (filename: input)’] - optional)

No description.

CorticalFoldsGraph_sulci_voronoi: a string or os.PathLike object ([‘File (filename: input)’] - optional)

No description.

CorticalFoldsGraph_cortex_mid_interface: a string or os.PathLike object ([‘File (filename: input)’] - optional)

No description.

SulciRecognition_recognition2000_energy_plot_file: a string or os.PathLike object ([‘File (filename: input)’] - optional)

No description.

SulciRecognition_SPAM_recognition09_global_recognition_posterior_probabilities: a string or os.PathLike object ([‘File (filename: input)’] - optional)

No description.

SulciRecognition_SPAM_recognition09_global_recognition_output_transformation: a string or os.PathLike object ([‘File (filename: input)’] - optional)

No description.

SulciRecognition_SPAM_recognition09_global_recognition_output_t1_to_global_transformation: a string or os.PathLike object ([‘File (filename: input)’] - optional)

No description.

SulciRecognition_SPAM_recognition09_local_recognition_posterior_probabilities: a string or os.PathLike object ([‘File (filename: input)’] - optional)

No description.

SulciRecognition_SPAM_recognition09_local_recognition_output_local_transformations: a string or os.PathLike object ([‘Directory (filename: input)’] - optional)

No description.

SulciRecognition_SPAM_recognition09_markovian_recognition_posterior_probabilities: a string or os.PathLike object ([‘File (filename: input)’] - optional)

No description.

SulciSkeleton_1_roots: a string or os.PathLike object ([‘File (filename: input)’] - optional)

No description.

CorticalFoldsGraph_1_sulci_voronoi: a string or os.PathLike object ([‘File (filename: input)’] - optional)

No description.

CorticalFoldsGraph_1_cortex_mid_interface: a string or os.PathLike object ([‘File (filename: input)’] - optional)

No description.

SulciRecognition_1_recognition2000_energy_plot_file: a string or os.PathLike object ([‘File (filename: input)’] - optional)

No description.

SulciRecognition_1_SPAM_recognition09_global_recognition_posterior_probabilities: a string or os.PathLike object ([‘File (filename: input)’] - optional)

No description.

SulciRecognition_1_SPAM_recognition09_global_recognition_output_transformation: a string or os.PathLike object ([‘File (filename: input)’] - optional)

No description.

SulciRecognition_1_SPAM_recognition09_global_recognition_output_t1_to_global_transformation: a string or os.PathLike object ([‘File (filename: input)’] - optional)

No description.

SulciRecognition_1_SPAM_recognition09_local_recognition_posterior_probabilities: a string or os.PathLike object ([‘File (filename: input)’] - optional)

No description.

SulciRecognition_1_SPAM_recognition09_local_recognition_output_local_transformations: a string or os.PathLike object ([‘Directory (filename: input)’] - optional)

No description.

SulciRecognition_1_SPAM_recognition09_markovian_recognition_posterior_probabilities: a string or os.PathLike object ([‘File (filename: input)’] - optional)

No description.

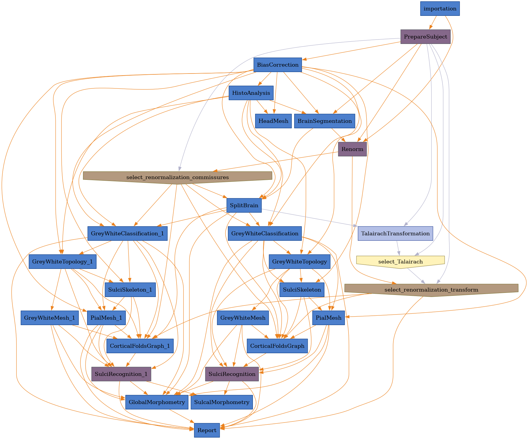
Pipeline schema

../../../../_images/morphologist.capsul.morphologist.Morphologist.png