![]() |
anatomist 6.0.13
3D neuroimaging data viewer
|
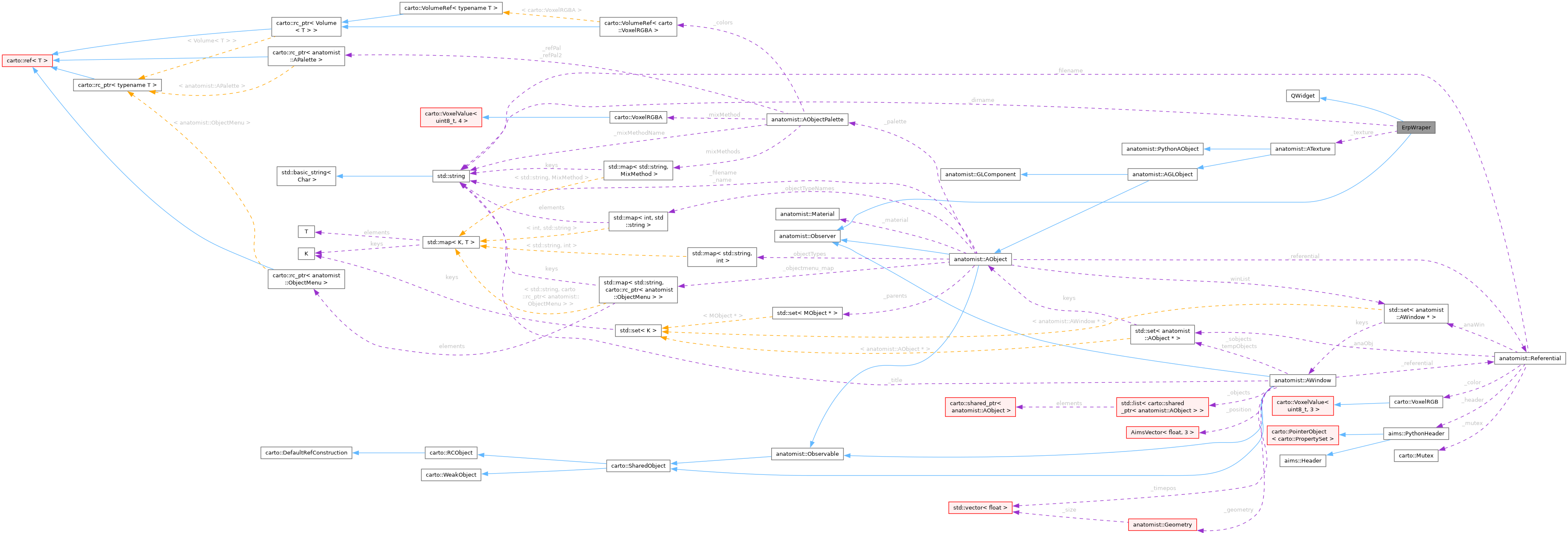
Graphic loader with appropriate sliders to load any .erp cell / observation in an ERP directory into a ATexture object. More...
#include <anatomist/erpio/erpWraper.h>


Public Member Functions | |
| ErpWraper (anatomist::ATexture *obj, const std::string &dirname, QWidget *parent=0) | |
| virtual | ~ErpWraper () |
| virtual void | update (const anatomist::Observable *, void *arg) |
| This method is called whenever the observed object is changed. | |
Public Member Functions inherited from anatomist::Observer | |
| virtual | ~Observer () |
Static Public Member Functions | |
| static bool | initTexOptions () |
| static anatomist::ObjectMenu * | textureMenus (const anatomist::AObject *objtype, anatomist::ObjectMenu *menu) |
| static void | openWraper (const std::set< anatomist::AObject * > &obj) |
Protected Slots | |
| virtual void | cellSliderChanged (int) |
| virtual void | obsSliderChanged (int) |
Protected Member Functions | |
| virtual void | scanDir () |
| virtual void | fillEdits () |
| virtual void | loadErp () |
| virtual void | unregisterObservable (anatomist::Observable *) |
| Called when an observable is destroyed, only called by Observable: don't use this function directly. | |
Protected Member Functions inherited from anatomist::Observer | |
| virtual void | cleanupObserver () |
| call this function from inherited classes destructors. | |
| virtual void | registerObservable (Observable *) |
| only called by Observable: don't use this function directly | |
| const std::set< Observable * > & | observed () const |
Protected Attributes | |
| std::string | _dirname |
| anatomist::ATexture * | _texture |
| anatomist::ErpWraper_data * | _data |
Graphic loader with appropriate sliders to load any .erp cell / observation in an ERP directory into a ATexture object.
Definition at line 57 of file erpWraper.h.
| ErpWraper::ErpWraper | ( | anatomist::ATexture * | obj, |
| const std::string & | dirname, | ||
| QWidget * | parent = 0 ) |
|
virtual |
|
protectedvirtualslot |
|
protectedvirtual |
|
static |
|
protectedvirtual |
|
protectedvirtualslot |
|
static |
|
protectedvirtual |
|
static |
|
protectedvirtual |
Called when an observable is destroyed, only called by Observable: don't use this function directly.
Reimplemented from anatomist::Observer.
|
virtual |
This method is called whenever the observed object is changed.
The programmer calls an observable object's notifyObservers method to have all the object's observers notified of the change.
| observable | the observable object |
Implements anatomist::Observer.
|
protected |
Definition at line 85 of file erpWraper.h.
|
protected |
Definition at line 83 of file erpWraper.h.
|
protected |
Definition at line 84 of file erpWraper.h.