anatomist 6.0.13
3D neuroimaging data viewer
anatomist::TransformedObject Class Reference

A container object which displays its children either with a fixed orientation, or at a fixed position in the window corner. More...

#include <anatomist/surface/transformedobject.h>

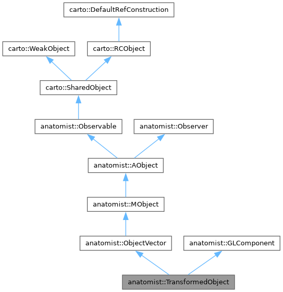
Inheritance diagram for anatomist::TransformedObject:
Collaboration diagram for anatomist::TransformedObject:

Public Member Functions

 TransformedObject (const std::vector< AObject * > &, bool followorientation=true, bool followposition=false, const Point3df &pos=Point3df(1, 1, 0), bool strongrefs=false)
 
 TransformedObject (const std::vector< carto::shared_ptr< AObject > > &, bool followorientation=true, bool followposition=false, const Point3df &pos=Point3df(1, 1, 0))
 
virtual ~TransformedObject ()
 
virtual bool renderingIsObserverDependent () const
 true only if the rendering (openGL) of the object changes with the observer position/orientation of the view (which is rare, but typically needed for Volume Rendering)
 
virtual bool render (PrimList &, const ViewState &)
 rendering (generally 2D or 3D using OpenGL).
 
void setPosition (const Point3df &)
 
Point3df position () const
 position in model view coords
 
void setOffset (const Point3df &)
 
Point3df offset () const
 3D constant offset in camera coords
 
void setDynamicOffsetFromPoint (const Point3df &)
 
void removeDynamicOffset ()
 
bool usesDynamicOffset () const
 
Point3df dynamicOffsetFromPoint () const
 
void setScale (float scale)
 
float scale () const
 
bool followsOrientation () const
 
void setFollowOrientation (bool x)
 
bool followsPosition () const
 
void setFollowPosition (bool x)
 
virtual const GLComponentglAPI () const
 OpenGL objects const API.
 
virtual GLComponentglAPI ()
 OpenGL objects API.
 
- Public Member Functions inherited from anatomist::ObjectVector
 ObjectVector ()
 
virtual ~ObjectVector ()
 
virtual int MType () const
 Precise type of multi-object.
 
virtual size_t size () const
 
virtual iterator begin ()
 
virtual const_iterator begin () const
 
virtual iterator end ()
 
virtual const_iterator end () const
 
virtual void insert (AObject *)
 
virtual void insert (AObject *, int pos)
 
virtual void insert (const carto::shared_ptr< AObject > &, int pos=-1)
 
virtual const_iterator find (const AObject *) const
 
virtual const_iterator find (const carto::shared_ptr< AObject > &) const
 
virtual void erase (iterator &)
 
virtual bool CanRemove (AObject *obj)
 
virtual TreeoptionTree () const
 Menu tree for new options, see object/optionMatcher.h.
 
- Public Member Functions inherited from anatomist::MObject
 MObject ()
 
virtual ~MObject ()
 
virtual const MObjectmObjectAPI () const
 
virtual MObjectmObjectAPI ()
 
int isMultiObject () const
 maybe not necessary ?: we can use dynamic_cast instead
 
virtual void setReferential (Referential *ref)
 
virtual void setReferentialInheritance (AObject *)
 
void eraseObject (AObject *obj)
 
virtual float MinT () const
 Obsolete, deprecated.
 
virtual float MaxT () const
 Obsolete, deprecated.
 
virtual bool boundingBox2D (std::vector< float > &bmin, std::vector< float > &bmax) const
 Bounding box in 2D views mode.
 
virtual std::vector< float > voxelSize () const
 Returns at least 4 sizes. For 3D objects, returns (1, 1, 1, 1)
 
virtual bool boundingBox (std::vector< float > &bmin, std::vector< float > &bmax) const
 Fills bmin and bmax with the N-D bounding box extrema in the object's referential coordinates.
 
virtual AObjectobjectAt (const std::vector< float > &pos, float tol=0)
 Find the object (sub-object) at given postion with a tolerence.
 
virtual const AObjectnearestVertex (const std::vector< float > &pos, int *vertex, float *distance, float tol=-1, int *polygon=0, bool tex_only=false, int target_poly=-1) const
 Get the nearest vertex to a given position.
 
virtual std::list< AObject * > renderedSubObjects (const ViewState &) const
 lis of objects displayed in render() in a default implementation
 
virtual bool Is2DObject ()
 Can be display in 2D windows.
 
virtual bool Is3DObject ()
 Can be display in 3D windows.
 
virtual bool isTransparent () const
 
virtual void update (const Observable *observable, void *arg)
 This class is an Observer of each of the AObject it groups.
 
virtual void setContentChanged () const
 
bool hasContentChanged () const
 
virtual void clearHasChangedFlags () const
 
virtual void SetMaterial (const Material &mat)
 
virtual void setPalette (const AObjectPalette &pal)
 
virtual bool shouldRemoveChildrenWithMe () const
 tells whether children objects should be removed from views when this MObject is removed from a view.
 
virtual std::list< AObject * > generativeChildren () const
 Children objects which have been used to build the current MObject.
 
- Public Member Functions inherited from anatomist::AObject
 AObject (const std::string &filename="")
 
virtual ~AObject ()
 AObject subclasses must call cleanup() in their destructor.
 
virtual AObjectclone (bool shallow=true)
 Makes a copy of the object, with a duplicated object structure, palette and material, but which may share the underlying low-level data object (Aims object).
 
int type () const
 Object type identifier.
 
void setType (int type)
 Method to set type id, because type() is not virtual.
 
int id () const
 Unique ID assigned upon construction, but somewhat unused now...
 
std::string name () const
 Name shown in control window.
 
std::string fileName () const
 File name (if any) for loaded objects.
 
void setName (const std::string &n)
 
void setFileName (const std::string &filename)
 
void setId (int id)
 
virtual void setVoxelSize (const std::vector< float > &)
 
virtual void internalUpdate ()
 Updates the state of the object.
 
virtual void adjustPalette ()
 Creates or updates object palette according to object values (if needed)
 
virtual AObjectPalettepalette ()
 Normally, getOrCreatePalette() should be used instead of this function in most cases.
 
virtual const AObjectPalettepalette () const
 
virtual const AObjectPalettegetOrCreatePalette () const
 User normally calls this function.
 
virtual void createDefaultPalette (const std::string &name="")
 function called by getOrCreatePalette() - overloadable, need not be called directly
 
virtual MaterialGetMaterial ()
 
virtual const Materialmaterial () const
 
ReferentialgetReferential () const
 
AObjectreferentialInheritance () const
 if not null, the object referential is inherited from this object
 
virtual AObjectfallbackReferentialInheritance () const
 object to take referential from when no ref is assigned
 
const ReferentialpreviousReferential () const
 Referential that the object was in before the last change.
 
virtual ObjectMenuoptionMenu () const
 
int InMemory () const
 For objects loading only when needed (not used yet...)
 
int Visible () const
 Visibility in control window.
 
void SetVisibility (int v)
 
ParentListParents ()
 List of multi-objects containing this one. Obsolete: use parents()
 
ParentListparents ()
 List of multi-objects containing this one.
 
const ParentListparents () const
 List of multi-objects containing this one.
 
virtual void RegisterParent (MObject *pob)
 
virtual void UnregisterParent (MObject *pob)
 
const std::set< AWindow * > & WinList ()
 List of windows showing this object.
 
virtual void registerWindow (AWindow *window)
 
virtual void unregisterWindow (AWindow *window)
 
virtual bool IsFusion2DAllowed ()
 
virtual bool textured2D () const
 true if 2D rendering uses a textured plane (not a full openGL object)
 
virtual int CanBeDestroyed ()
 Allows / unallows destruction of object.
 
virtual void setReferenceChanged ()
 
bool hasReferenceChanged () const
 
virtual void setInternalsChanged ()
 Notifies some underlying lower-level objects have changed.
 
bool userModified () const
 if the object has been modified by user interaction, and needs saving
 
void setUserModified (bool state=true)
 if the object has been modified by user interaction, and needs saving
 
virtual AObjectobjectAt (const std::vector< float > &pos, float tol, const Referential *orgref, const Point3df &orggeom)
 Same with origin window referential.
 
virtual void setGeomExtrema ()
 Scans the object internals and determines its geometry extrema.
 
virtual void SetExtrema ()
 Scans the object internals and determines its (texture) extrema values.
 
virtual bool hasTexture () const
 Textured objects have values associated with a geometric coordinate.
 
virtual unsigned dimTexture () const
 Number of texture values for a point.
 
virtual float mixedTexValue (const std::vector< float > &pos, const Referential *orgRef, int poly=-1) const
 Gets a "mixed" texture value at a given space / time location.
 
virtual float mixedTexValue (const std::vector< float > &pos, int poly=-1) const
 Same as above except that coordinates are not transformed but taken in object coordinates system.
 
virtual std::vector< float > texValues (const std::vector< float > &pos, const Referential *orgRef, int poly=-1) const
 Gets the array of texture values at a given location.
 
virtual std::vector< float > texValues (const std::vector< float > &pos, int poly=-1) const
 
virtual carto::rc_ptr< carto::Volume< float > > texValuesSeries (const std::vector< float > &pos, int axis, const Referential *orgRef, int poly=-1) const
 
virtual carto::rc_ptr< carto::Volume< float > > texValuesSeries (const std::vector< float > &pos, int axis, int poly=-1) const
 
virtual void getTextureLabels (const std::vector< float > &texvalues, std::vector< std::string > &texlabels, std::string &textype) const
 
virtual bool loadable () const
 
virtual bool savable () const
 
virtual bool reload (const std::string &filename)
 Re-reads objects from disk.
 
virtual std::string objectFullTypeName (void) const
 Get Object Full Type Name.
 
bool allowsOverwriteOnSave () const
 
void setAllowsOverwriteOnSave (bool x)
 
bool save (const std::string &filename, bool onlyIfModified)
 
virtual bool save (const std::string &filename)
 
virtual bool printTalairachCoord (const Point3df &, const Referential *) const
 should be replaced by a real referential
 
void setHeaderOptions ()
 Set some object properties according to the header (.minf), such as material, palette etc.
 
virtual void setProperties (carto::Object options)
 Same as setHeaderOptions() and used by it, allows passing a dictionary.
 
virtual void storeHeaderOptions ()
 Store some object properties into the header (.minf), such as material, palette etc before saving the object.
 
virtual carto::Object makeHeaderOptions () const
 get object properties into a generic object, such as material, palette etc before saving the object
 
long loadDate () const
 Time the object was created, loaded or reloaded.
 
void setLoadDate (long t)
 
bool isCopy () const
 
void setCopyFlag (bool x=true)
 
virtual std::string toolTip () const
 tooltip displayed in 3D views (HTML).
 
carto::Object aimsMeshFromGLComponent ()
 
- Public Member Functions inherited from anatomist::Observable
 Observable ()
 Construct an Observable with zero observers.
 
virtual ~Observable ()
 does nothing
 
void addObserver (Observer *observer)
 Adds an observer to the set of observers for this object.
 
void deleteObserver (Observer *observer)
 Deletes an observer from the set of observers of this object.
 
void deleteObservers ()
 Clears the observer list so that this object no longer has any observers (doesn't call any observer method - see notifyUnregisterObservers() for this )
 
int countObservers () const
 Returns the number of observers of this object.
 
virtual void notifyObservers (void *arg=0)
 If this object has changed, as indicated by the hasChanged method, then notify all of its observers.
 
virtual void notifyUnregisterObservers ()
 Notifies observable destruction to all observers and unregisters them.
 
bool hasChanged () const
 Tests if this object has changed.
 
bool obsHasChanged (int) const
 only valid during an Observer::update()
 
bool obsHasChanged (const std::string &) const
 only valid during an Observer::update()
 
void setChanged () const
 Indicates that this object has changed.
 
- Public Member Functions inherited from carto::SharedObject
 SharedObject ()
 
 SharedObject (const SharedObject &x)
 
virtual ~SharedObject ()
 
SharedObjectoperator= (const SharedObject &)
 
bool testDeletable ()
 
bool tryDelete ()
 
- Public Member Functions inherited from carto::WeakObject
void attachWeakPtr (weak_ptr< T > &) const
 
void detachWeakPtr (weak_ptr< T > &) const
 
void attachWeakPtr (weak_shared_ptr< T > &) const
 
void detachWeakPtr (weak_shared_ptr< T > &) const
 
virtual ~WeakObject ()
 
- Public Member Functions inherited from carto::RCObject
 RCObject ()
 
 RCObject (const RCObject &)
 
RCObjectoperator= (const RCObject &)
 
virtual ~RCObject ()
 
- Public Member Functions inherited from anatomist::Observer
virtual ~Observer ()
 
- Public Member Functions inherited from anatomist::GLComponent
 GLComponent ()
 
virtual ~GLComponent ()
 
void clearLists ()
 
virtual const SliceablesliceableAPI () const
 
virtual SliceablesliceableAPI ()
 
virtual void glClearHasChangedFlags () const
 
virtual void glSetChanged (glPart, bool=true) const
 
virtual bool glHasChanged (glPart) const
 
void setShader (const Shader &shader)
 
void removeShader ()
 
void setupShader ()
 create, setup, or remove the shader
 
const ShadergetShader () const
 
ShadergetShader ()
 
virtual void setShaderParameters (const Shader &shader, const ViewState &state) const
 
virtual const MaterialglMaterial () const
 
virtual const AObjectPaletteglPalette (unsigned tex=0) const
 
virtual unsigned glNumVertex (const ViewState &) const
 
virtual const GLfloat * glVertexArray (const ViewState &) const
 
virtual const GLfloat * glNormalArray (const ViewState &) const
 normals array (optional), default=0 (no normals, flat shaded faces)
 
virtual unsigned glPolygonSize (const ViewState &) const
 number of vertices per polygon (default = 3: triangles)
 
virtual unsigned glNumPolygon (const ViewState &) const
 
virtual const GLuint * glPolygonArray (const ViewState &) const
 
virtual unsigned long glMaxNumDisplayedPolygons () const
 Limit to the number of displayed polygons (default: 0, unlimited or ) global default value)
 
virtual void glSetMaxNumDisplayedPolygons (unsigned long n)
 
virtual void glSetTexImageChanged (bool x=true, unsigned tex=0) const
 
virtual void glSetTexEnvChanged (bool x=true, unsigned tex=0) const
 
virtual unsigned glNumTextures () const
 
virtual unsigned glNumTextures (const ViewState &) const
 
virtual glTextureMode glTexMode (unsigned tex=0) const
 
virtual void glSetTexMode (glTextureMode mode, unsigned tex=0)
 
virtual float glTexRate (unsigned tex=0) const
 
virtual void glSetTexRate (float rate, unsigned tex=0)
 
virtual glTextureFiltering glTexFiltering (unsigned tex=0) const
 
virtual void glSetTexFiltering (glTextureFiltering x, unsigned tex=0)
 
virtual glAutoTexturingMode glAutoTexMode (unsigned tex=0) const
 
virtual glTextureWrapMode glTexWrapMode (unsigned coord=0, unsigned tex=0) const
 
virtual void glSetTexWrapMode (glTextureWrapMode x, unsigned coord=0, unsigned tex=0)
 
virtual void glSetAutoTexMode (glAutoTexturingMode mode, unsigned tex=0)
 
virtual const float * glAutoTexParams (unsigned coord=0, unsigned tex=0) const
 
virtual void glSetAutoTexParams (const float *params, unsigned coord=0, unsigned tex=0)
 
virtual bool glTexImageChanged (unsigned tex=0) const
 
virtual bool glTexEnvChanged (unsigned tex=0) const
 
virtual GLint glGLTexMode (unsigned tex=0) const
 
virtual GLint glGLTexFiltering (unsigned tex=0) const
 
GLint glGLTexWrapMode (unsigned coord=0, unsigned tex=0) const
 
virtual void glSetTexRGBInterpolation (bool x, unsigned tex=0)
 
virtual bool glTexRGBInterpolation (unsigned tex=0) const
 
virtual unsigned glDimTex (const ViewState &, unsigned tex=0) const
 texture dimension (1, 2 [or 3])
 
virtual unsigned glTexCoordSize (const ViewState &, unsigned tex=0) const
 texture array size (must be >= numVertex to work), defalut=0
 
virtual const GLfloat * glTexCoordArray (const ViewState &, unsigned tex=0) const
 
virtual const TexExtremaglTexExtrema (unsigned tex=0) const
 
virtual TexExtremaglTexExtrema (unsigned tex=0)
 
virtual GLPrimitives glMainGLL (const ViewState &)
 
virtual void glGarbageCollector (int nkept=-1)
 Frees unused display lists.
 
unsigned glStateMemory () const
 Number of unused display lists in different states kept in memory (default: 4)
 
virtual void glSetStateMemory (unsigned n)
 
virtual bool glMakeBodyGLL (const ViewState &state, const GLList &gllist) const
 If you want to make a non-standard GL display list for the body geometry, overload this function to fill gllist.
 
virtual void glBeforeBodyGLL (const ViewState &state, GLPrimitives &pl) const
 GL list to execute before the body is rendered.
 
virtual void glAfterBodyGLL (const ViewState &state, GLPrimitives &pl) const
 GL list to execute after the body is rendered.
 
virtual carto::VolumeRef< AimsRGBAglBuildTexImage (const ViewState &state, unsigned tex, int dimx=-1, int dimy=-1, bool useTexScale=true) const
 If you make non-standard textures (ie not from a palette), overload this function.
 
virtual bool glMakeTexImage (const ViewState &state, const GLTexture &gltex, unsigned tex) const
 If you make non-standard textures (ie not from a palette), overload this function to fill gltex.
 
virtual bool glMakeTexEnvGLL (const ViewState &state, const GLList &gllist, unsigned tex) const
 
virtual GLPrimitives glBodyGLL (const ViewState &state) const
 
virtual GLPrimitives glMaterialGLL (const ViewState &state) const
 
virtual GLPrimitives glTexNameGLL (const ViewState &, unsigned tex=0) const
 
virtual GLPrimitives glTexEnvGLL (const ViewState &, unsigned tex=0) const
 
virtual void glSetMainGLL (const std::string &state, GLPrimitives x)
 
virtual void glSetBodyGLL (const std::string &state, RefGLItem x)
 
virtual void glSetMaterialGLL (const std::string &state, RefGLItem x)
 
virtual void glSetTexNameGLL (const std::string &state, RefGLItem x, unsigned tex=0)
 
virtual std::set< glTextureModeglAllowedTexModes (unsigned tex=0) const
 List of actually allowed texturing modes for this particular object.
 
virtual std::set< glTextureFilteringglAllowedTexFilterings (unsigned tex=0) const
 
virtual std::set< glAutoTexturingModeglAllowedAutoTexModes (unsigned tex=0) const
 
virtual bool glAllowedTexRGBInterpolation (unsigned tex=0) const
 
virtual bool glAllowedTexRate (unsigned tex=0) const
 
virtual std::string viewStateID (glPart part, const ViewState &) const
 Makes a unique ID from a viewstate.
 
virtual carto::Object debugInfo () const
 
int glObjectID () const
 
virtual TexInfoglTexInfo (unsigned tex=0) const
 

Protected Member Functions

void setupTransforms (GLPrimitives &, const ViewState &)
 
void popTransformationMatrixes (GLPrimitives &)
 
virtual void _insertObject (AObject *o)
 must be called by all subclasses in their insert() implementation
 
virtual void _eraseObject (AObject *o)
 must be called by all subclasses if they reimplement erase()
 
virtual void updateSubObjectReferential (const AObject *o)
 
virtual void clearReferentialInheritance ()
 sets the object to get referential from to null, unregister it
 
- Protected Member Functions inherited from anatomist::AObject
const PrimListprimitives () const
 
PrimListprimitives ()
 
virtual void cleanup ()
 must be called by objects destructors - Must be explicitly called by each object destructor since it can call virtual functions
 
AObject *& _referentialInheritance ()
 provide access to derived classes
 
virtual void unregisterObservable (Observable *)
 Called when an observable is destroyed, only called by Observable: don't use this function directly.
 
 AObject (const AObject &)
 copy constructor, protected and used only to reimplement clone()
 
void clearChanged () const
 Indicates that this object has no longer changed, or that it has already notified all of its observers of its most recent change.
 
void obsSetChanged (int, bool=true) const
 int-based change flags (use enums to address them)
 
void obsSetChanged (const std::string &, bool=true) const
 string-based change flags
 
- Protected Member Functions inherited from carto::SharedObject
void disableRefCount ()
 
- Protected Member Functions inherited from carto::WeakObject
 WeakObject ()
 
 WeakObject (const WeakObject &)
 
WeakObjectoperator= (const WeakObject &)
 
- Protected Member Functions inherited from anatomist::Observer
virtual void cleanupObserver ()
 call this function from inherited classes destructors.
 
virtual void registerObservable (Observable *)
 only called by Observable: don't use this function directly
 
const std::set< Observable * > & observed () const
 
- Protected Member Functions inherited from anatomist::GLComponent
void glAddTextures (unsigned ntex=1)
 

Additional Inherited Members

- Public Types inherited from anatomist::MObject
typedef AIterator iterator
 
typedef AIterator const_iterator
 
- Public Types inherited from anatomist::AObject
enum  ObjectType {
  VOLUME , BUCKET , FACET , TRIANG ,
  LIST , VECTOR , MAP , SET ,
  GRAPH , GRAPHOBJECT , VOLSURF , MULTISURF ,
  MULTIBUCKET , MULTIVOLUME , FUSION2D , FUSION3D ,
  FASCICLE , FASCICLEGRAPH , TEXTURE , TEXSURFACE ,
  FUSION2DMESH , VECTORFIELD , OTHER
}
 Base object type identifiers. More...
 
typedef std::set< MObject * > ParentList
 Storage type for parent objects (multi-objects containing this one)
 
typedef ObjectMenu *(* ObjectMenuRegistrerFunction) (const AObject *objtype, ObjectMenu *menu)
 dynamic menu registration function
 
- Public Types inherited from carto::RCObject
typedef int RefCounterType
 
- Public Types inherited from anatomist::GLComponent
enum  glTextureMode {
  glGEOMETRIC , glLINEAR , glREPLACE , glDECAL ,
  glBLEND , glADD , glCOMBINE , glLINEAR_A_IF_A ,
  glLINEAR_ON_DEFINED , glLINEAR_A_IF_B = glLINEAR_ON_DEFINED , glLINEAR_A_IF_NOT_A , glLINEAR_A_IF_NOT_B ,
  glLINEAR_B_IF_A , glLINEAR_B_IF_B , glLINEAR_B_IF_NOT_A , glLINEAR_B_IF_NOT_B ,
  glLINEAR_A_IF_A_ALPHA , glLINEAR_A_IF_NOT_B_ALPHA , glLINEAR_B_IF_B_ALPHA , glLINEAR_B_IF_NOT_A_ALPHA ,
  glMAX_CHANNEL , glMIN_CHANNEL , glMAX_ALPHA , glMIN_ALPHA ,
  glGEOMETRIC_SQRT , glGEOMETRIC_LIGHTEN
}
 
enum  glTextureFiltering { glFILT_NEAREST , glFILT_LINEAR }
 
enum  glPart {
  glGENERAL , glBODY , glMATERIAL , glGEOMETRY ,
  glPALETTE , glREFERENTIAL , glTEXIMAGE , glTEXENV ,
  glNOPART , glTEXIMAGE_NUM , glTEXENV_NUM
}
 GL object parts, each driving a GL list. More...
 
enum  glAutoTexturingMode {
  glTEX_MANUAL , glTEX_OBJECT_LINEAR , glTEX_EYE_LINEAR , glTEX_SPHERE_MAP ,
  glTEX_REFLECTION_MAP , glTEX_NORMAL_MAP
}
 
enum  glTextureWrapMode {
  glTEXWRAP_REPEAT , glTEXWRAP_MIRRORED_REPEAT , glTEXWRAP_CLAMP_TO_EDGE , glTEXWRAP_CLAMP_TO_BORDER ,
  glTEXWRAP_MIRROR_CLAMP_TO_EDGE
}
 
typedef ViewState::glSelectRenderMode glSelectRenderMode
 
- Static Public Member Functions inherited from anatomist::AObject
static std::list< AObject * > load (const std::string &filename)
 Static object loader: creates an objects, loads its contents.
 
static bool reload (AObject *object, bool onlyoutdated=false)
 Reads from disk again.
 
static int registerObjectType (const std::string &id)
 Creates a new object type number and returns it.
 
static std::string objectTypeName (int type)
 
static void setObjectMenu (std::string type, carto::rc_ptr< ObjectMenu > om)
 
static carto::rc_ptr< ObjectMenugetObjectMenu (std::string type)
 
static std::map< std::string, carto::rc_ptr< ObjectMenu > > & getObjectMenuMap ()
 
static void addObjectMenuRegistration (ObjectMenuRegistrerFunction)
 
static void addObjectMenuRegistration (ObjectMenuRegistrerClass *)
 
static void cleanStatic ()
 cleanup static global variables (called when quitting anatomist)
 
- Static Public Member Functions inherited from anatomist::GLComponent
static unsigned long glGlobalMaxNumDisplayedPolygons ()
 
static void glSetGlobalMaxNumDisplayedPolygons (unsigned long n)
 
static GLPrimitives glHandleTransformation (const ViewState &vs, const Referential *myref)
 helper function used in AObject::render()
 
static GLPrimitives glPopTransformation (const ViewState &vs, const Referential *myref)
 called after glHandleTransformation() and glMainGLL() to pop the transformation matrix
 
static Tree_optionTree
 
typedef std::list< carto::shared_ptr< AObject > > datatype
 
datatype _data
 
bool _contentHasChanged
 
- Protected Attributes inherited from anatomist::AObject
int _type
 Should be static in each object class.
 
int _id
 
std::string _name
 
std::string _filename
 
std::set< AWindow * > _winList
 
int _inMemory
 
int _visible
 
ParentList _parents
 
Material _material
 Should be a pointer: some objects don't have a material (2D objects)
 
Referential_referential
 Referentiel.
 
bool _referenceHasChanged
 Reference has-changed flag.
 
AObjectPalette_palette
 Palette.
 
- Static Protected Attributes inherited from anatomist::AObject
static std::map< std::string, int > _objectTypes
 name-to-type map
 
static std::map< int, std::string > _objectTypeNames
 type-to-name map
 
static std::map< std::string, carto::rc_ptr< ObjectMenu > > _objectmenu_map
 Object Menu Map.
 

Detailed Description

A container object which displays its children either with a fixed orientation, or at a fixed position in the window corner.

Definition at line 53 of file transformedobject.h.

Constructor & Destructor Documentation

◆ TransformedObject() [1/2]

anatomist::TransformedObject::TransformedObject ( const std::vector< AObject * > & ,
bool followorientation = true,
bool followposition = false,
const Point3df & pos = Point3df(1, 1, 0),
bool strongrefs = false )

◆ TransformedObject() [2/2]

anatomist::TransformedObject::TransformedObject ( const std::vector< carto::shared_ptr< AObject > > & ,
bool followorientation = true,
bool followposition = false,
const Point3df & pos = Point3df(1, 1, 0) )

◆ ~TransformedObject()

virtual anatomist::TransformedObject::~TransformedObject ( )
virtual

Member Function Documentation

◆ dynamicOffsetFromPoint()

Point3df anatomist::TransformedObject::dynamicOffsetFromPoint ( ) const

◆ followsOrientation()

bool anatomist::TransformedObject::followsOrientation ( ) const

◆ followsPosition()

bool anatomist::TransformedObject::followsPosition ( ) const

◆ glAPI() [1/2]

virtual GLComponent * anatomist::TransformedObject::glAPI ( )
inlinevirtual

OpenGL objects API.

Reimplemented from anatomist::AObject.

Definition at line 86 of file transformedobject.h.

References anatomist::AObject::glAPI(), and anatomist::GLComponent::GLComponent().

◆ glAPI() [2/2]

virtual const GLComponent * anatomist::TransformedObject::glAPI ( ) const
inlinevirtual

OpenGL objects const API.

Reimplemented from anatomist::AObject.

Definition at line 85 of file transformedobject.h.

References anatomist::AObject::glAPI(), and anatomist::GLComponent::GLComponent().

◆ offset()

Point3df anatomist::TransformedObject::offset ( ) const

3D constant offset in camera coords

◆ popTransformationMatrixes()

void anatomist::TransformedObject::popTransformationMatrixes ( GLPrimitives & )
protected

◆ position()

Point3df anatomist::TransformedObject::position ( ) const

position in model view coords

◆ removeDynamicOffset()

void anatomist::TransformedObject::removeDynamicOffset ( )

◆ render()

virtual bool anatomist::TransformedObject::render ( PrimList & ,
const ViewState &  )
virtual

rendering (generally 2D or 3D using OpenGL).

Calls GLComponent API ig glAPI() is not null, otherwise nothing is done and this method should be overloaded.

Reimplemented from anatomist::MObject.

◆ renderingIsObserverDependent()

virtual bool anatomist::TransformedObject::renderingIsObserverDependent ( ) const
virtual

true only if the rendering (openGL) of the object changes with the observer position/orientation of the view (which is rare, but typically needed for Volume Rendering)

Reimplemented from anatomist::MObject.

◆ scale()

float anatomist::TransformedObject::scale ( ) const

Referenced by setScale().

◆ setDynamicOffsetFromPoint()

void anatomist::TransformedObject::setDynamicOffsetFromPoint ( const Point3df & )

◆ setFollowOrientation()

void anatomist::TransformedObject::setFollowOrientation ( bool x)

◆ setFollowPosition()

void anatomist::TransformedObject::setFollowPosition ( bool x)

◆ setOffset()

void anatomist::TransformedObject::setOffset ( const Point3df & )

◆ setPosition()

void anatomist::TransformedObject::setPosition ( const Point3df & )

◆ setScale()

void anatomist::TransformedObject::setScale ( float scale)

References scale().

◆ setupTransforms()

void anatomist::TransformedObject::setupTransforms ( GLPrimitives & ,
const ViewState &  )
protected

◆ usesDynamicOffset()

bool anatomist::TransformedObject::usesDynamicOffset ( ) const

The documentation for this class was generated from the following file: