![]() |
anatomist 6.0.13
3D neuroimaging data viewer
|
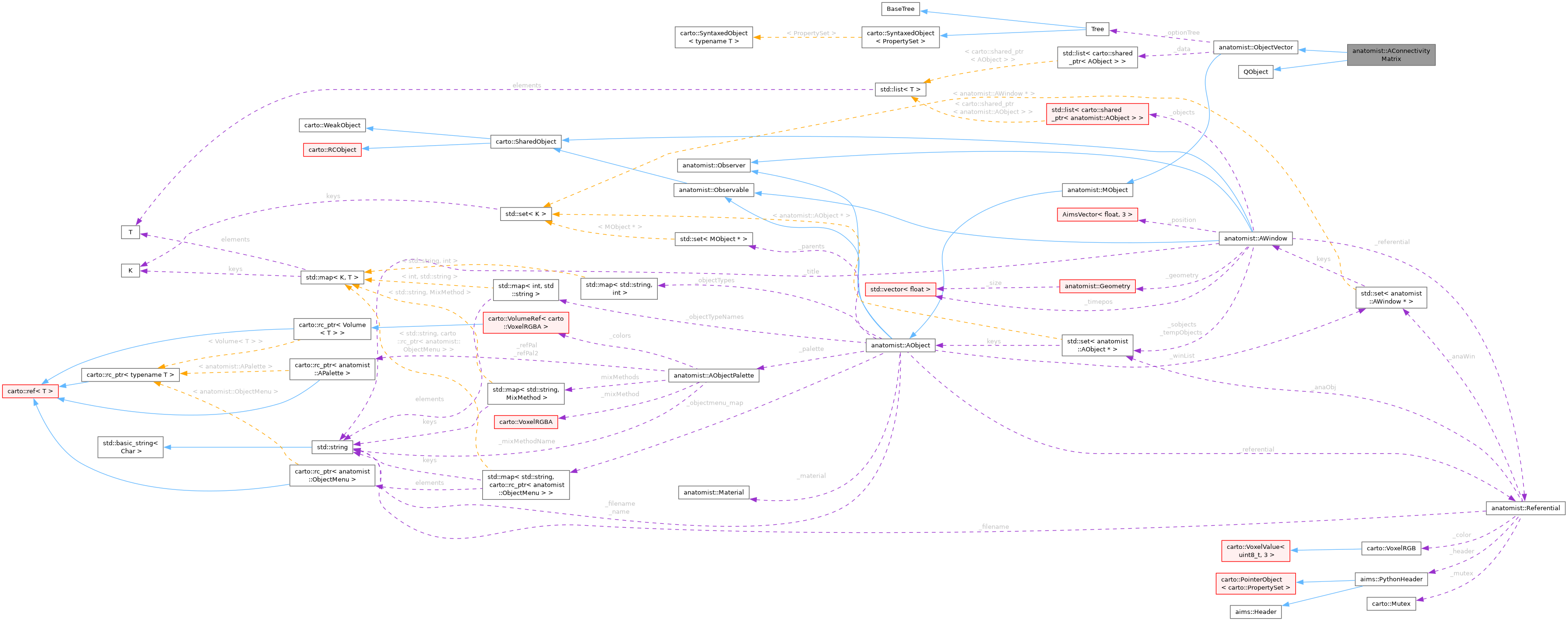
Connectivity matix object: fusions sparse matrix, white mesh, and optionally a gyrus patch texture. More...
#include <anatomist/sparsematrix/connectivitymatrix.h>


Public Types | |
| enum | PatchMode { ONE , ALL_BUT_ONE , ALL_MESH , REDUCED } |
Public Types inherited from anatomist::MObject | |
| typedef AIterator | iterator |
| typedef AIterator | const_iterator |
Public Types inherited from anatomist::AObject | |
| enum | ObjectType { VOLUME , BUCKET , FACET , TRIANG , LIST , VECTOR , MAP , SET , GRAPH , GRAPHOBJECT , VOLSURF , MULTISURF , MULTIBUCKET , MULTIVOLUME , FUSION2D , FUSION3D , FASCICLE , FASCICLEGRAPH , TEXTURE , TEXSURFACE , FUSION2DMESH , VECTORFIELD , OTHER } |
| Base object type identifiers. More... | |
| typedef std::set< MObject * > | ParentList |
| Storage type for parent objects (multi-objects containing this one) | |
| typedef ObjectMenu *(* | ObjectMenuRegistrerFunction) (const AObject *objtype, ObjectMenu *menu) |
| dynamic menu registration function | |
Public Types inherited from carto::RCObject | |
| typedef int | RefCounterType |
Signals | |
| void | texturesUpdated (AConnectivityMatrix *) |
| void | processingProgress (AConnectivityMatrix *, int current, int count) |
Public Member Functions | |
| AConnectivityMatrix (const std::vector< AObject * > &obj) | |
| virtual | ~AConnectivityMatrix () |
| virtual int | MType () const |
| Precise type of multi-object. | |
| virtual bool | render (PrimList &, const ViewState &) |
| rendering (generally 2D or 3D using OpenGL). | |
| virtual void | update (const Observable *observable, void *arg) |
| This class is an Observer of each of the AObject it groups. | |
| void | buildTexture (int mesh_index, uint32_t vertex, float time_pos=0) |
| void | buildColumnTexture (int mesh_index, uint32_t vertex, float time_pos=0) |
| void | buildPatchTexture (int mesh_index, uint32_t vertex, float time_pos=0) |
| void | buildColumnPatchTexture (int mesh_index, uint32_t vertex, float time_pos=0) |
| std::vector< carto::rc_ptr< ATriangulated > > | meshes () const |
| std::vector< carto::rc_ptr< ATexture > > | textures () const |
| const carto::rc_ptr< ATriangulated > | marker () const |
| void | cancelThread () |
| virtual bool | boundingBox (std::vector< float > &bmin, std::vector< float > &bmax) const |
| Fills bmin and bmax with the N-D bounding box extrema in the object's referential coordinates. | |
Public Member Functions inherited from anatomist::ObjectVector | |
| ObjectVector () | |
| virtual | ~ObjectVector () |
| virtual size_t | size () const |
| virtual iterator | begin () |
| virtual const_iterator | begin () const |
| virtual iterator | end () |
| virtual const_iterator | end () const |
| virtual void | insert (AObject *) |
| virtual void | insert (AObject *, int pos) |
| virtual void | insert (const carto::shared_ptr< AObject > &, int pos=-1) |
| virtual const_iterator | find (const AObject *) const |
| virtual const_iterator | find (const carto::shared_ptr< AObject > &) const |
| virtual void | erase (iterator &) |
| virtual bool | CanRemove (AObject *obj) |
| virtual Tree * | optionTree () const |
| Menu tree for new options, see object/optionMatcher.h. | |
Public Member Functions inherited from anatomist::MObject | |
| MObject () | |
| virtual | ~MObject () |
| virtual const MObject * | mObjectAPI () const |
| virtual MObject * | mObjectAPI () |
| int | isMultiObject () const |
| maybe not necessary ?: we can use dynamic_cast instead | |
| virtual void | setReferential (Referential *ref) |
| virtual void | setReferentialInheritance (AObject *) |
| void | eraseObject (AObject *obj) |
| virtual float | MinT () const |
| Obsolete, deprecated. | |
| virtual float | MaxT () const |
| Obsolete, deprecated. | |
| virtual bool | boundingBox2D (std::vector< float > &bmin, std::vector< float > &bmax) const |
| Bounding box in 2D views mode. | |
| virtual std::vector< float > | voxelSize () const |
| Returns at least 4 sizes. For 3D objects, returns (1, 1, 1, 1) | |
| virtual AObject * | objectAt (const std::vector< float > &pos, float tol=0) |
| Find the object (sub-object) at given postion with a tolerence. | |
| virtual const AObject * | nearestVertex (const std::vector< float > &pos, int *vertex, float *distance, float tol=-1, int *polygon=0, bool tex_only=false, int target_poly=-1) const |
| Get the nearest vertex to a given position. | |
| virtual std::list< AObject * > | renderedSubObjects (const ViewState &) const |
| lis of objects displayed in render() in a default implementation | |
| virtual bool | renderingIsObserverDependent () const |
| true only if the rendering (openGL) of the object changes with the observer position/orientation of the view (which is rare, but typically needed for Volume Rendering) | |
| virtual bool | Is2DObject () |
| Can be display in 2D windows. | |
| virtual bool | Is3DObject () |
| Can be display in 3D windows. | |
| virtual bool | isTransparent () const |
| virtual void | setContentChanged () const |
| bool | hasContentChanged () const |
| virtual void | clearHasChangedFlags () const |
| virtual void | SetMaterial (const Material &mat) |
| virtual void | setPalette (const AObjectPalette &pal) |
| virtual bool | shouldRemoveChildrenWithMe () const |
| tells whether children objects should be removed from views when this MObject is removed from a view. | |
| virtual std::list< AObject * > | generativeChildren () const |
| Children objects which have been used to build the current MObject. | |
Public Member Functions inherited from anatomist::AObject | |
| AObject (const std::string &filename="") | |
| virtual | ~AObject () |
| AObject subclasses must call cleanup() in their destructor. | |
| virtual AObject * | clone (bool shallow=true) |
| Makes a copy of the object, with a duplicated object structure, palette and material, but which may share the underlying low-level data object (Aims object). | |
| virtual const GLComponent * | glAPI () const |
| OpenGL objects const API. | |
| virtual GLComponent * | glAPI () |
| OpenGL objects API. | |
| int | type () const |
| Object type identifier. | |
| void | setType (int type) |
| Method to set type id, because type() is not virtual. | |
| int | id () const |
| Unique ID assigned upon construction, but somewhat unused now... | |
| std::string | name () const |
| Name shown in control window. | |
| std::string | fileName () const |
| File name (if any) for loaded objects. | |
| void | setName (const std::string &n) |
| void | setFileName (const std::string &filename) |
| void | setId (int id) |
| virtual void | setVoxelSize (const std::vector< float > &) |
| virtual void | internalUpdate () |
| Updates the state of the object. | |
| virtual void | adjustPalette () |
| Creates or updates object palette according to object values (if needed) | |
| virtual AObjectPalette * | palette () |
| Normally, getOrCreatePalette() should be used instead of this function in most cases. | |
| virtual const AObjectPalette * | palette () const |
| virtual const AObjectPalette * | getOrCreatePalette () const |
| User normally calls this function. | |
| virtual void | createDefaultPalette (const std::string &name="") |
| function called by getOrCreatePalette() - overloadable, need not be called directly | |
| virtual Material & | GetMaterial () |
| virtual const Material & | material () const |
| Referential * | getReferential () const |
| AObject * | referentialInheritance () const |
| if not null, the object referential is inherited from this object | |
| virtual AObject * | fallbackReferentialInheritance () const |
| object to take referential from when no ref is assigned | |
| const Referential * | previousReferential () const |
| Referential that the object was in before the last change. | |
| virtual ObjectMenu * | optionMenu () const |
| int | InMemory () const |
| For objects loading only when needed (not used yet...) | |
| int | Visible () const |
| Visibility in control window. | |
| void | SetVisibility (int v) |
| ParentList & | Parents () |
| List of multi-objects containing this one. Obsolete: use parents() | |
| ParentList & | parents () |
| List of multi-objects containing this one. | |
| const ParentList & | parents () const |
| List of multi-objects containing this one. | |
| virtual void | RegisterParent (MObject *pob) |
| virtual void | UnregisterParent (MObject *pob) |
| const std::set< AWindow * > & | WinList () |
| List of windows showing this object. | |
| virtual void | registerWindow (AWindow *window) |
| virtual void | unregisterWindow (AWindow *window) |
| virtual bool | IsFusion2DAllowed () |
| virtual bool | textured2D () const |
| true if 2D rendering uses a textured plane (not a full openGL object) | |
| virtual int | CanBeDestroyed () |
| Allows / unallows destruction of object. | |
| virtual void | setReferenceChanged () |
| bool | hasReferenceChanged () const |
| virtual void | setInternalsChanged () |
| Notifies some underlying lower-level objects have changed. | |
| bool | userModified () const |
| if the object has been modified by user interaction, and needs saving | |
| void | setUserModified (bool state=true) |
| if the object has been modified by user interaction, and needs saving | |
| virtual AObject * | objectAt (const std::vector< float > &pos, float tol, const Referential *orgref, const Point3df &orggeom) |
| Same with origin window referential. | |
| virtual void | setGeomExtrema () |
| Scans the object internals and determines its geometry extrema. | |
| virtual void | SetExtrema () |
| Scans the object internals and determines its (texture) extrema values. | |
| virtual bool | hasTexture () const |
| Textured objects have values associated with a geometric coordinate. | |
| virtual unsigned | dimTexture () const |
| Number of texture values for a point. | |
| virtual float | mixedTexValue (const std::vector< float > &pos, const Referential *orgRef, int poly=-1) const |
| Gets a "mixed" texture value at a given space / time location. | |
| virtual float | mixedTexValue (const std::vector< float > &pos, int poly=-1) const |
| Same as above except that coordinates are not transformed but taken in object coordinates system. | |
| virtual std::vector< float > | texValues (const std::vector< float > &pos, const Referential *orgRef, int poly=-1) const |
| Gets the array of texture values at a given location. | |
| virtual std::vector< float > | texValues (const std::vector< float > &pos, int poly=-1) const |
| virtual carto::rc_ptr< carto::Volume< float > > | texValuesSeries (const std::vector< float > &pos, int axis, const Referential *orgRef, int poly=-1) const |
| virtual carto::rc_ptr< carto::Volume< float > > | texValuesSeries (const std::vector< float > &pos, int axis, int poly=-1) const |
| virtual void | getTextureLabels (const std::vector< float > &texvalues, std::vector< std::string > &texlabels, std::string &textype) const |
| virtual bool | loadable () const |
| virtual bool | savable () const |
| virtual bool | reload (const std::string &filename) |
| Re-reads objects from disk. | |
| virtual std::string | objectFullTypeName (void) const |
| Get Object Full Type Name. | |
| bool | allowsOverwriteOnSave () const |
| void | setAllowsOverwriteOnSave (bool x) |
| bool | save (const std::string &filename, bool onlyIfModified) |
| virtual bool | save (const std::string &filename) |
| virtual bool | printTalairachCoord (const Point3df &, const Referential *) const |
| should be replaced by a real referential | |
| void | setHeaderOptions () |
| Set some object properties according to the header (.minf), such as material, palette etc. | |
| virtual void | setProperties (carto::Object options) |
| Same as setHeaderOptions() and used by it, allows passing a dictionary. | |
| virtual void | storeHeaderOptions () |
| Store some object properties into the header (.minf), such as material, palette etc before saving the object. | |
| virtual carto::Object | makeHeaderOptions () const |
| get object properties into a generic object, such as material, palette etc before saving the object | |
| long | loadDate () const |
| Time the object was created, loaded or reloaded. | |
| void | setLoadDate (long t) |
| bool | isCopy () const |
| void | setCopyFlag (bool x=true) |
| virtual std::string | toolTip () const |
| tooltip displayed in 3D views (HTML). | |
| carto::Object | aimsMeshFromGLComponent () |
Public Member Functions inherited from anatomist::Observable | |
| Observable () | |
| Construct an Observable with zero observers. | |
| virtual | ~Observable () |
| does nothing | |
| void | addObserver (Observer *observer) |
| Adds an observer to the set of observers for this object. | |
| void | deleteObserver (Observer *observer) |
| Deletes an observer from the set of observers of this object. | |
| void | deleteObservers () |
| Clears the observer list so that this object no longer has any observers (doesn't call any observer method - see notifyUnregisterObservers() for this ) | |
| int | countObservers () const |
| Returns the number of observers of this object. | |
| virtual void | notifyObservers (void *arg=0) |
| If this object has changed, as indicated by the hasChanged method, then notify all of its observers. | |
| virtual void | notifyUnregisterObservers () |
| Notifies observable destruction to all observers and unregisters them. | |
| bool | hasChanged () const |
| Tests if this object has changed. | |
| bool | obsHasChanged (int) const |
| only valid during an Observer::update() | |
| bool | obsHasChanged (const std::string &) const |
| only valid during an Observer::update() | |
| void | setChanged () const |
| Indicates that this object has changed. | |
Public Member Functions inherited from carto::SharedObject | |
| SharedObject () | |
| SharedObject (const SharedObject &x) | |
| virtual | ~SharedObject () |
| SharedObject & | operator= (const SharedObject &) |
| bool | testDeletable () |
| bool | tryDelete () |
Public Member Functions inherited from carto::WeakObject | |
| void | attachWeakPtr (weak_ptr< T > &) const |
| void | detachWeakPtr (weak_ptr< T > &) const |
| void | attachWeakPtr (weak_shared_ptr< T > &) const |
| void | detachWeakPtr (weak_shared_ptr< T > &) const |
| virtual | ~WeakObject () |
Public Member Functions inherited from carto::RCObject | |
| RCObject () | |
| RCObject (const RCObject &) | |
| RCObject & | operator= (const RCObject &) |
| virtual | ~RCObject () |
Public Member Functions inherited from anatomist::Observer | |
| virtual | ~Observer () |
Static Public Member Functions | |
| static bool | checkObjects (const std::set< AObject * > &objects, AObject *&matrix, std::list< ATriangulated * > &meshes, std::list< ATexture * > &patch_textures, std::list< ATexture * > &basin_textures, PatchMode &pmode, std::set< int > &patches, bool &transpose) |
Static Public Member Functions inherited from anatomist::AObject | |
| static std::list< AObject * > | load (const std::string &filename) |
| Static object loader: creates an objects, loads its contents. | |
| static bool | reload (AObject *object, bool onlyoutdated=false) |
| Reads from disk again. | |
| static int | registerObjectType (const std::string &id) |
| Creates a new object type number and returns it. | |
| static std::string | objectTypeName (int type) |
| static void | setObjectMenu (std::string type, carto::rc_ptr< ObjectMenu > om) |
| static carto::rc_ptr< ObjectMenu > | getObjectMenu (std::string type) |
| static std::map< std::string, carto::rc_ptr< ObjectMenu > > & | getObjectMenuMap () |
| static void | addObjectMenuRegistration (ObjectMenuRegistrerFunction) |
| static void | addObjectMenuRegistration (ObjectMenuRegistrerClass *) |
| static void | cleanStatic () |
| cleanup static global variables (called when quitting anatomist) | |
Friends | |
| class | anatomist::ConnectivityMatrixProcessingThread |
Additional Inherited Members | |
| static Tree * | _optionTree |
| typedef std::list< carto::shared_ptr< AObject > > | datatype |
| virtual void | _insertObject (AObject *o) |
| must be called by all subclasses in their insert() implementation | |
| virtual void | _eraseObject (AObject *o) |
| must be called by all subclasses if they reimplement erase() | |
| virtual void | updateSubObjectReferential (const AObject *o) |
| virtual void | clearReferentialInheritance () |
| sets the object to get referential from to null, unregister it | |
Protected Member Functions inherited from anatomist::AObject | |
| const PrimList & | primitives () const |
| PrimList & | primitives () |
| virtual void | cleanup () |
| must be called by objects destructors - Must be explicitly called by each object destructor since it can call virtual functions | |
| AObject *& | _referentialInheritance () |
| provide access to derived classes | |
| virtual void | unregisterObservable (Observable *) |
| Called when an observable is destroyed, only called by Observable: don't use this function directly. | |
| AObject (const AObject &) | |
| copy constructor, protected and used only to reimplement clone() | |
| void | clearChanged () const |
| Indicates that this object has no longer changed, or that it has already notified all of its observers of its most recent change. | |
| void | obsSetChanged (int, bool=true) const |
| int-based change flags (use enums to address them) | |
| void | obsSetChanged (const std::string &, bool=true) const |
| string-based change flags | |
Protected Member Functions inherited from carto::SharedObject | |
| void | disableRefCount () |
Protected Member Functions inherited from carto::WeakObject | |
| WeakObject () | |
| WeakObject (const WeakObject &) | |
| WeakObject & | operator= (const WeakObject &) |
Protected Member Functions inherited from anatomist::Observer | |
| virtual void | cleanupObserver () |
| call this function from inherited classes destructors. | |
| virtual void | registerObservable (Observable *) |
| only called by Observable: don't use this function directly | |
| const std::set< Observable * > & | observed () const |
| datatype | _data |
| bool | _contentHasChanged |
Protected Attributes inherited from anatomist::AObject | |
| int | _type |
| Should be static in each object class. | |
| int | _id |
| std::string | _name |
| std::string | _filename |
| std::set< AWindow * > | _winList |
| int | _inMemory |
| int | _visible |
| ParentList | _parents |
| Material | _material |
| Should be a pointer: some objects don't have a material (2D objects) | |
| Referential * | _referential |
| Referentiel. | |
| bool | _referenceHasChanged |
| Reference has-changed flag. | |
| AObjectPalette * | _palette |
| Palette. | |
Static Protected Attributes inherited from anatomist::AObject | |
| static std::map< std::string, int > | _objectTypes |
| name-to-type map | |
| static std::map< int, std::string > | _objectTypeNames |
| type-to-name map | |
| static std::map< std::string, carto::rc_ptr< ObjectMenu > > | _objectmenu_map |
| Object Menu Map. | |
Connectivity matix object: fusions sparse matrix, white mesh, and optionally a gyrus patch texture.
The gyrus patch texture may be:
Definition at line 63 of file connectivitymatrix.h.
| Enumerator | |
|---|---|
| ONE | |
| ALL_BUT_ONE | |
| ALL_MESH | |
| REDUCED | |
Definition at line 68 of file connectivitymatrix.h.
| anatomist::AConnectivityMatrix::AConnectivityMatrix | ( | const std::vector< AObject * > & | obj | ) |
Referenced by processingProgress(), and texturesUpdated().
|
virtual |
|
virtual |
Fills bmin and bmax with the N-D bounding box extrema in the object's referential coordinates.
Changed in Anatomist 4.6. The older API was using Point3df instead of vector and informed only the spatial dimensions.
An object with no spatial information (a texture for instance) may still have time information. For this reason, the resulting bounding box should always have 4 components (at least), then 4th and additional ones should be valid, even if the function returns false (no spatial bounding box).
Reimplemented from anatomist::MObject.
| void anatomist::AConnectivityMatrix::buildColumnPatchTexture | ( | int | mesh_index, |
| uint32_t | vertex, | ||
| float | time_pos = 0 ) |
| void anatomist::AConnectivityMatrix::buildColumnTexture | ( | int | mesh_index, |
| uint32_t | vertex, | ||
| float | time_pos = 0 ) |
| void anatomist::AConnectivityMatrix::buildPatchTexture | ( | int | mesh_index, |
| uint32_t | vertex, | ||
| float | time_pos = 0 ) |
| void anatomist::AConnectivityMatrix::buildTexture | ( | int | mesh_index, |
| uint32_t | vertex, | ||
| float | time_pos = 0 ) |
| void anatomist::AConnectivityMatrix::cancelThread | ( | ) |
|
static |
References meshes().
| const carto::rc_ptr< ATriangulated > anatomist::AConnectivityMatrix::marker | ( | ) | const |
| std::vector< carto::rc_ptr< ATriangulated > > anatomist::AConnectivityMatrix::meshes | ( | ) | const |
Referenced by checkObjects().
|
inlinevirtual |
Precise type of multi-object.
Reimplemented from anatomist::ObjectVector.
Definition at line 79 of file connectivitymatrix.h.
References anatomist::AObject::type().
|
signal |
References AConnectivityMatrix().
rendering (generally 2D or 3D using OpenGL).
Calls GLComponent API ig glAPI() is not null, otherwise nothing is done and this method should be overloaded.
Reimplemented from anatomist::MObject.
| std::vector< carto::rc_ptr< ATexture > > anatomist::AConnectivityMatrix::textures | ( | ) | const |
|
signal |
References AConnectivityMatrix().
|
virtual |
This class is an Observer of each of the AObject it groups.
Reimplemented from anatomist::MObject.
|
friend |
Definition at line 109 of file connectivitymatrix.h.
References anatomist::ConnectivityMatrixProcessingThread.
Referenced by anatomist::ConnectivityMatrixProcessingThread.